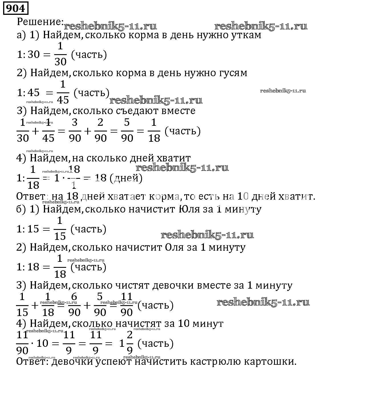
Математика за 5 класс Дорофеев Учебник Просвещение 9.7 904
Решебник 1 / глава 9 / 9.7 / 904

Решебник 2 / глава 9 / 9.7 / 904

Решебник 3 / глава 9 / 9.7 / 904

Решебник 4 / глава 9 / 9.7 / 904

Глава 1. Линии
1.1. Разнообразный мир линий
1.2. Прямая. Части прямой. Ломаная
1.3. Длина линии
1.4. Окружность
Глава 2. Натуральные числа
2.1. Как записывают и читают натуральные числа
2.2. Натуральный ряд. Сравнение натуральных чисел
2.3. Числа и точки на прямой
2.4. Округление натуральных чисел
2.5. Решение комбинаторных задач
Глава 3. Действия с натуральными числами
3.1. Сложение и вычитание
3.2. Умножение и деление
3.3. Порядок действий в вычислениях
3.4. Степень числа
3.5. Задачи на движение
Глава 4. Использование свойств действий при вычислениях
4.1. Свойства сложения и умножения
4.2. Распределительное свойство
4.3. Задачи на части
4.4. Задачи на уравнивание
Глава 5. Углы и многоугольники
5.1. Как обозначают и сравнивают углы
5.2. Измерение углов
5.3. Ломаные и многоугольники
Глава 6. Делимость чисел
6.1. Делители и кратные
6.2. Простые и составные
6.3. Свойства делимости
6.4. Признаки делимости
6.5. Деление с остатком
Глава 7. Треугольники и четырехугольники
7.1. Треугольники и их виды
7.2. Прямоугольники
7.3. Равенство фигур
7.4. Площадь прямоугольника
Глава 8. Дроби
8.1. Доли
8.2. Что такое дробь
8.3. Основное свойство дроби
8.4. Приведение дробей к общему знаменателю
8.5. Сравнение дробей
8.6. Натуральные числа и дроби
Глава 9. Действия с дробями
9.1. Сложение и вычитание дробей
9.2. Смешанные дроби
9.3. Сложение и вычитание смешанных дробей
9.4. Умножение дробей
9.5. Деление дробей
9.6. Нахождение части целого и целого по части
9.7. Задачи на совместную работу
Глава 10. Многогранники
10.1. Геометрические тела и их изображение
10.2. Параллелепипед
10.3. Объем параллелепипеда
10.4. Пирамида
Глава 11. Таблицы и диаграммы
11.1. Чтение и составление таблиц
11.2. Диаграммы
11.3. Опрос общественного мнения
Чему вы научились
Готовая домашняя работа с ответами по Математике за 5 класс Дорофеев, Шарыгин, Суворова, Бунимович, Кузнецова, Минаева, Рослова Учебник Просвещение 2015 ФГОС - 9.7. Задачи на совместную работу 904