Математика за 5 класс Дорофеев Учебник Просвещение 9.7 911

Решебник 1 / глава 9 / 9.7 / 911

Решебник 2 / глава 9 / 9.7 / 911

Решебник 3 / глава 9 / 9.7 / 911

Решебник 4 / глава 9 / 9.7 / 911

Глава 1. Линии

1.1. Разнообразный мир линий

1.2. Прямая. Части прямой. Ломаная

1.3. Длина линии

1.4. Окружность

Глава 2. Натуральные числа

2.1. Как записывают и читают натуральные числа

2.2. Натуральный ряд. Сравнение натуральных чисел

2.3. Числа и точки на прямой

2.4. Округление натуральных чисел

2.5. Решение комбинаторных задач

Глава 3. Действия с натуральными числами

3.1. Сложение и вычитание

3.2. Умножение и деление

3.3. Порядок действий в вычислениях

3.4. Степень числа

3.5. Задачи на движение

Глава 4. Использование свойств действий при вычислениях

4.1. Свойства сложения и умножения

4.2. Распределительное свойство

4.3. Задачи на части

4.4. Задачи на уравнивание

Глава 5. Углы и многоугольники

5.1. Как обозначают и сравнивают углы

5.2. Измерение углов

5.3. Ломаные и многоугольники

Глава 6. Делимость чисел

6.1. Делители и кратные

6.2. Простые и составные

6.3. Свойства делимости

6.4. Признаки делимости

6.5. Деление с остатком

Глава 7. Треугольники и четырехугольники

7.1. Треугольники и их виды

7.2. Прямоугольники

7.3. Равенство фигур

7.4. Площадь прямоугольника

Глава 8. Дроби

8.1. Доли

8.2. Что такое дробь

8.3. Основное свойство дроби

8.4. Приведение дробей к общему знаменателю

8.5. Сравнение дробей

8.6. Натуральные числа и дроби

Глава 9. Действия с дробями

9.1. Сложение и вычитание дробей

9.2. Смешанные дроби

9.3. Сложение и вычитание смешанных дробей

9.4. Умножение дробей

9.5. Деление дробей

9.6. Нахождение части целого и целого по части

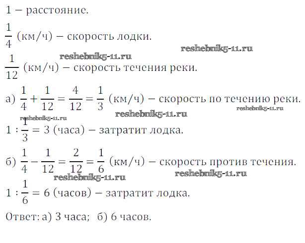
9.7. Задачи на совместную работу

Глава 10. Многогранники

10.1. Геометрические тела и их изображение

10.2. Параллелепипед

10.3. Объем параллелепипеда

10.4. Пирамида

Глава 11. Таблицы и диаграммы

11.1. Чтение и составление таблиц

11.2. Диаграммы

11.3. Опрос общественного мнения

Чему вы научились

Готовая домашняя работа с ответами по Математике за 5 класс Дорофеев, Шарыгин, Суворова, Бунимович, Кузнецова, Минаева, Рослова Учебник Просвещение 2015 ФГОС - 9.7. Задачи на совместную работу 911