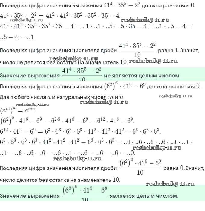
Алгебра за 7 класс Миндюк Рабочая тетрадь УМК Просвещение §18 14
Решебник №1 / §18 / 14

Решебник №2 / §18 / 14

§1. Числовые выражения
§2. Выражения с переменными
§3. Сравнение значений выражений
§4. Свойства действий над числами
§5. Тождества. Тождественное преобразование выражений
§6. Уравнение и его корни
§7. Линейное уравнение с одной переменной
§8. Решение задач с помощью уравнений
§9. Среднее арифметическое, размах и мода
§10. Медиана как статическая характеристика
§11. Что такое функция
§12. Вычисление значений функции по формуле
§13. График функции
§14. Прямая пропорциональность и её график
§15. Линейная функция и график
§16. Определение степени с натуральным показателем
§17. Умножение и деление степеней
§18. Возведение в степень произведения
§19. Одночлен и его стандартный вид
§20. Умножение одночленов. Возведение одночлена в степень
§21. Функции y=x^2 и y=x^3 и их графики
§22. Многочлен и его стандартный вид
§23. Сложение и вычитание многочленов
§24. Умножение одночлена на многочлен
§25. Вынесение общего множителя за скобки
§26. Умножение многочлена на многочлен
§27. Разложение многочлена на множители способом группировки
§28. Возведение в квадрат и в куб суммы и разности двух выражений
§29. Разложение на множители с помощью формул квадрата суммы и квадрата разности
§30. Умножение разности двух выражений на их сумму
§31. Разложение разности квадратов на множители
§32. Разложение на множители суммы и разности кубов
§33. Преобразование целого выражения в многочлен
§34. Применение различных способов для разложения на множители
§35. Линейное уравнение с двумя переменными
§36. График линейного уравнения с двумя переменными
§37. Системы линейных уравнений с двумя переменными
§38. Способ подстановки
§39. Способ сложения
§40. Решение задач с помощью систем уравнений
Готовая домашняя работа с ответами по Алгебре за 7 класс Миндюк, Шлыкова Рабочая тетрадь УМК Часть 1, 2 Просвещение 2017 ФГОС - §18. Возведение в степень произведения 14