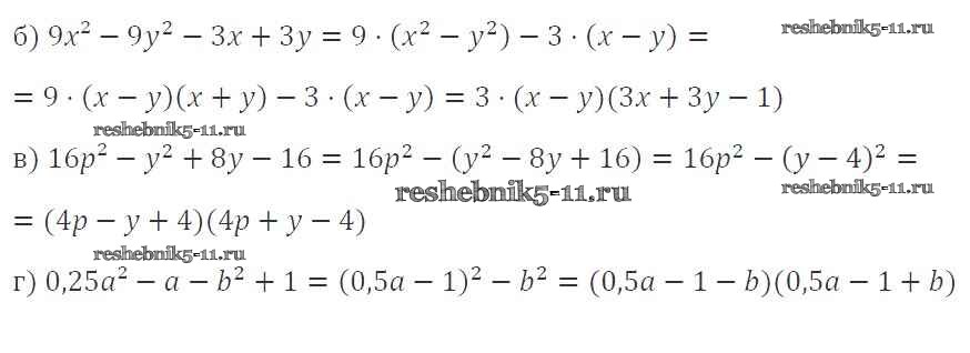
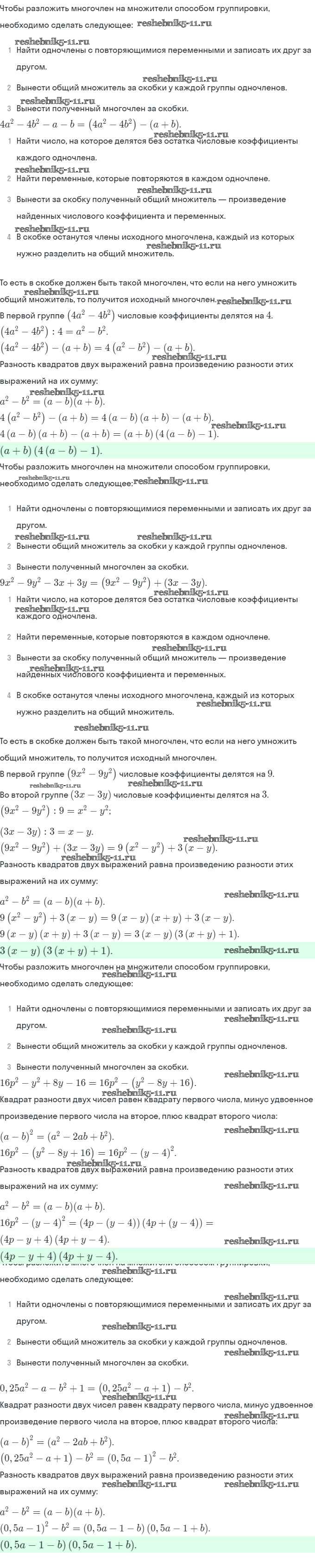
Алгебра за 7 класс Миндюк Рабочая тетрадь УМК Просвещение §34 8

Решебник №1 / §34 / 8

Решебник №2 / §34 / 8

§1. Числовые выражения

§2. Выражения с переменными

§3. Сравнение значений выражений

§4. Свойства действий над числами

§5. Тождества. Тождественное преобразование выражений

§6. Уравнение и его корни

§7. Линейное уравнение с одной переменной

§8. Решение задач с помощью уравнений

§9. Среднее арифметическое, размах и мода

§10. Медиана как статическая характеристика

§11. Что такое функция

§12. Вычисление значений функции по формуле

§13. График функции

§14. Прямая пропорциональность и её график

§15. Линейная функция и график

§16. Определение степени с натуральным показателем

§17. Умножение и деление степеней

§18. Возведение в степень произведения

§19. Одночлен и его стандартный вид

§20. Умножение одночленов. Возведение одночлена в степень

§21. Функции y=x^2 и y=x^3 и их графики

§22. Многочлен и его стандартный вид

§23. Сложение и вычитание многочленов

§24. Умножение одночлена на многочлен

§25. Вынесение общего множителя за скобки

§26. Умножение многочлена на многочлен

§27. Разложение многочлена на множители способом группировки

§28. Возведение в квадрат и в куб суммы и разности двух выражений

§29. Разложение на множители с помощью формул квадрата суммы и квадрата разности

§30. Умножение разности двух выражений на их сумму

§31. Разложение разности квадратов на множители

§32. Разложение на множители суммы и разности кубов

§33. Преобразование целого выражения в многочлен

§34. Применение различных способов для разложения на множители

§35. Линейное уравнение с двумя переменными

§36. График линейного уравнения с двумя переменными

§37. Системы линейных уравнений с двумя переменными

§38. Способ подстановки

§39. Способ сложения

§40. Решение задач с помощью систем уравнений

Готовая домашняя работа с ответами по Алгебре за 7 класс Миндюк, Шлыкова Рабочая тетрадь УМК Часть 1, 2 Просвещение 2017 ФГОС - §34. Применение различных способов для разложения на множители 8