Алгебра за 7 класс Звавич Дидактические материалы Просвещение вариант 2 ik-2
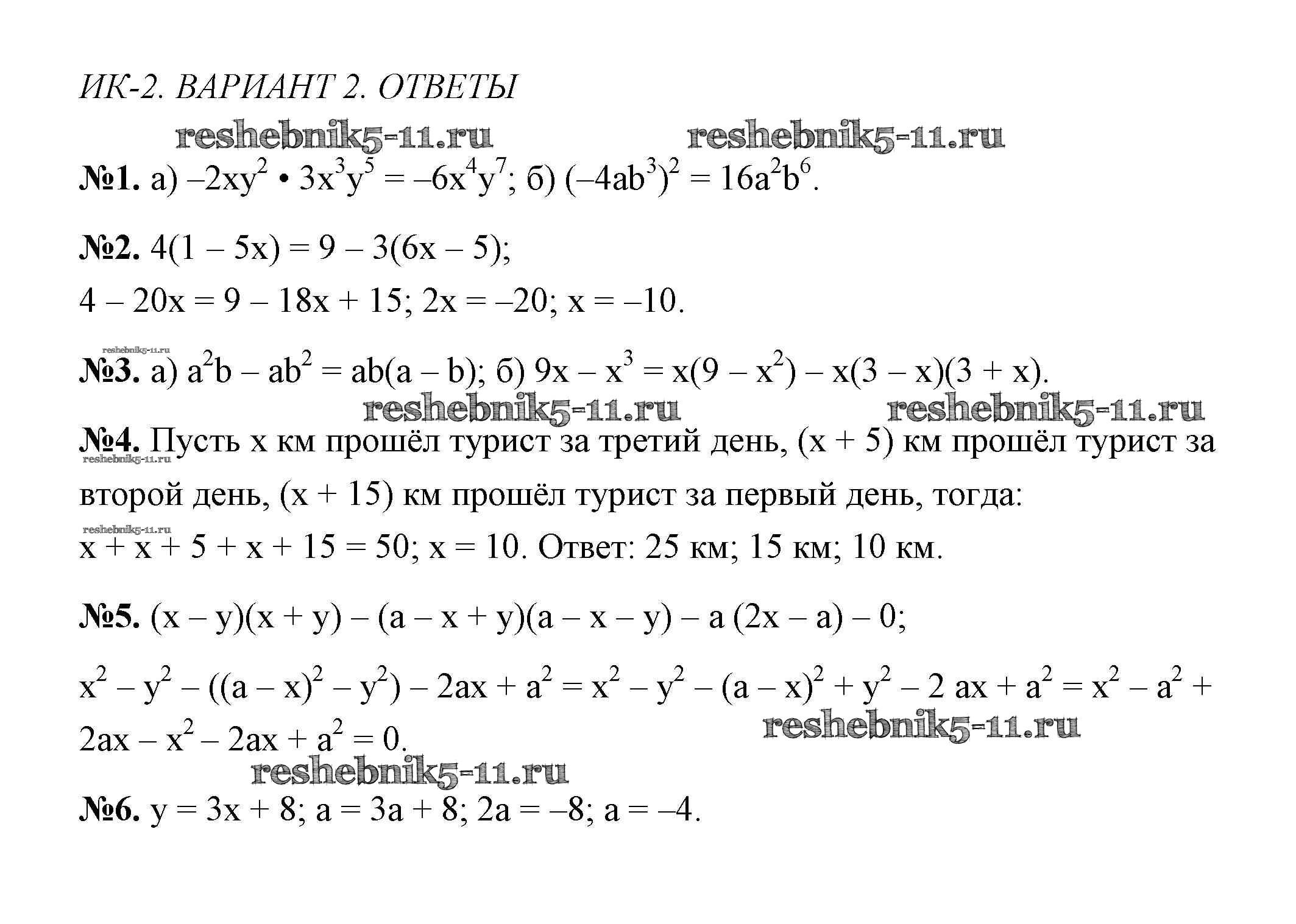
Решебник / контрольная работа / вариант 2 / 21

Решебник 2 / контрольная работа / вариант 2 / 21


Самостоятельные работы. Варианты
Вариант 1
С-1. Вычисление значения числового выражения
С-2. Вычисление значения числового выражения
С-3. Решение задач на проценты
С-4. Нахождение значений буквенных выражений
С-5. Сравнение значений выражений
С-6. Применение свойств действий над числами к вычислениям
С-7. Приведение подобных слагаемых и раскрытие скобок
С-8. Решение линейных уравнений
С-9. Решение уравнений, сводящихся к линейным
С-10. Решение задач с помощью уравнений
С-11. Построение точек в координатной плоскости
С-12. Нахождение значений функции по формуле. Статистические характеристики
С-13. Построение графика функции вида у = кх + y
С-14. Построение графика функции вида у = кх
С-15. Чтение графика линейной функции
С-16. Взаимное расположение графиков на координатной плоскости
С-17. Построение и чтение графиков линейных функций (практические задания)
С-18. Вычисление значения числового выражения, содержащего степень
С-19. Вычисление значения буквенного выражения, содержащего степень
С-20. Умножение и деление степеней с одинаковыми основаниями
С-21. Возведение в степень произведения и степени
С-22. Различные преобразования выражений, содержащих степени
С-23. Вычисление значения одночлена
С-24. Умножение многочленов и возведение одночлена в степень
С-25. Приведение многочленов к стандартному виду
С-26. Сложение и вычитание многочленов
С-27. Заключение многочленов в скобки
С-28. Умножение одночлена на многочлен
С-29. Решение уравнений
С-30. Решение уравнений
С-31. Решение задач
С-32. Вынесение общего множителя за скобки
С-33. Умножение многочленов
С-34. Умножение многочленов
С-35. Разложение многочленов на множители способом группировки
С-36. Чтение и запись алгебраических выражений
С-37. Возведение в квадрат по формулам
С-38. Преобразование выражений с применением формул квадрата суммы и квадрата разности
С-39. Разложение на множители с помощью формул квадрата суммы и квадрата разности
С-40. Умножение многочленов с использованием формулы (a-fe)(a + 6) = a2-fe2
С-41. Применение формул к преобразованию выражений
С-42. Разложение на множители по формуле
С-43. Преобразование целых выражений
С-44. Разложение многочленов на множители с использованием нескольких способов
С-45. Графическое решение систем линейных уравнений
С-46. Решение систем линейных уравнений способом подстановки
С-47. Решение систем линейных уравнений способом сложения
С-48. Решение систем линейных уравнений
С-49. Составление системы уравнений по условию задачи
С-50. Решение задач с помощью составления системы уравнений
Вариант 2
С-1. Вычисление значения числового выражения
С-2. Вычисление значения числового выражения
С-3. Решение задач на проценты
С-4. Нахождение значений буквенных выражений
С-5. Сравнение значений выражений
С-6. Применение свойств действий над числами к вычислениям
С-7. Приведение подобных слагаемых и раскрытие скобок
С-8. Решение линейных уравнений
С-9. Решение уравнений, сводящихся к линейным
С-10. Решение задач с помощью уравнений
С-11. Построение точек в координатной плоскости
С-12. Нахождение значений функции по формуле. Статистические характеристики
С-13. Построение графика функции вида у = кх + y
С-14. Построение графика функции вида у = кх
С-15. Чтение графика линейной функции
С-16. Взаимное расположение графиков на координатной плоскости
С-17. Построение и чтение графиков линейных функций (практические задания)
С-18. Вычисление значения числового выражения, содержащего степень
С-19. Вычисление значения буквенного выражения, содержащего степень
С-20. Умножение и деление степеней с одинаковыми основаниями
С-21. Возведение в степень произведения и степени
С-22. Различные преобразования выражении, содержащих степени
С-23. Вычисление значения одночлена
С-24. Умножение многочленов и возведение одночлена в степень
С-25. Приведение многочленов к стандартному виду
С-26. Сложение и вычитание многочленов
С-27. Заключение многочленов в скобки
С-28. Умножение одночлена на многочлен
С-29. Решение уравнений
С-30. Решение уравнений
С-31. Решение задач
С-32. Вынесение общего множителя за скобки
С-33. Умножение многочленов
С-34. Умножение многочленов
С-35. Разложение многочленов на множители способом группировки
С-36. Чтение и запись алгебраических выражений
С-37. Возведение в квадрат по формулам
С-38. Преобразование выражений с применением формул квадрата суммы и квадрата разности
С-39. Разложение на множители с помощью формул квадрата суммы и квадрата разности
С-40. Умножение многочленов с использованием формулы
С-41. Применение формул к преобразованию выражений
С-42. Разложение на множители по формуле
С-43. Преобразование целых выражений
С-44. Разложение многочленов на множители с использованием нескольких способов
С-45. Графическое решение систем линейных уравнений
С-46. Решение систем линейных уравнений способом подстановки
С-47. Решение систем линейных уравнений способом сложения
С-48. Решение систем линейных уравнений
С-49. Составление системы уравнений по условию задачи
С-50. Решение задач с помощью составления системы уравнений
Контрольные работы
Вариант 1
Вариант 2
Вариант 3
Вариант 4
Олимпиады
Осенняя. Варианты
Новогодняя. Варианты
Весенняя. Варианты
Готовая домашняя работа с ответами по Алгебре за 7 класс Звавич, Кузнецова, Суворова Дидактические материалы Просвещение 2012 ФГОС - Вариант 2 ik-2