Алгебра за 8 класс Мерзляк Учебник Алгоритм успеха Вентана-граф §9 302
Решебник №1 / глава 1 / §9 / 302

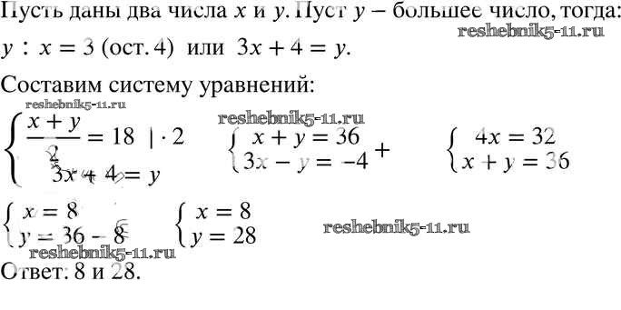
Решебник №2 / глава 1 / §9 / 302

Решебник №3 / глава 1 / §9 / 302

Решебник №4 / глава 1 / §9 / 302

Решебник №5 / глава 1 / §9 / 302

Решебник №6 / глава 1 / §9 / 302

Глава 1. Рациональные выражения
§1. Рациональные дроби
§2. Основное свойство рациональной дроби
§3. Сложение и вычитание рациональных дробей с одинаковыми знаменателями
§4. Сложение и вычитание рациональных дробей с разными знаменателями
Проверь себя №1
§5. Умножение и деление рациональных дробей. Возведение рациональной дроби в степень
§6. Тождественные преобразования рациональных выражений
Проверь себя №2
§7. Равносильные уравнения. Рациональные уравнения
§8. Степень с целым отрицательным показателем
§9. Свойства степени с целым показателем
§10. Функция. y=k/x и её график
Проверь себя №3
Глава 2. Квадратные корни. Действительные числа
§11. Функция y= x²
§12. Квадратные корни. Арифметический квадратный корень
§13. Множество и его элементы
§14. Подмножество. Операции над множествами
§15. Числовые множества
§16. Свойства арифметического квадратного корня
§17. Тождественные преобразования выражений, содержащих арифметические квадратные корни
§18. Функция y=√x
Проверь себя №4
Глава 3. Квадратные уравнения
§19. Квадратные уравнения. Решение неполных квадратных уравнений
§20. Формула корней квадратного уравнения
§21. Теорема Виета
Проверь себя №5
§22. Квадратный трёхчлен
§23. Решение уравнений, сводящихся к квадратным уравнениям
§24. Рациональные уравнения как математические модели реальных ситуаций
Проверь себя №6
Упражнения для повторения курса алгебры 8 класса
839
840
841
842
843
844
845
846
847
848
849
850
851
852
853
854
855
856
857
858
859
860
861
862
863
864
865
866
867
868
869
870
871
872
873
874
875
876
877
878
879
880
881
882
883
884
885
886
887
888
889
890
891
892
893
894
895
896
897
898
899
900
901
902
903
904
905
906
907
908
909
910
911
912
913
914
915
916
917
918
919
920
921
922
923
924
925
926
927
928
929
930
931
932
933
934
935
936
937
938
Вопросы к параграфу
Когда сделаны уроки
Готовая домашняя работа с ответами по Алгебре за 8 класс Мерзляк, Полонский, Якир Учебник Алгоритм успеха Вентана-граф 2016 ФГОС - §9. Свойства степени с целым показателем 302