Алгебра за 8 класс Мерзляк Учебник Алгоритм успеха Вентана-граф §18 611
Решебник №1 / глава 2 / §18 / 611
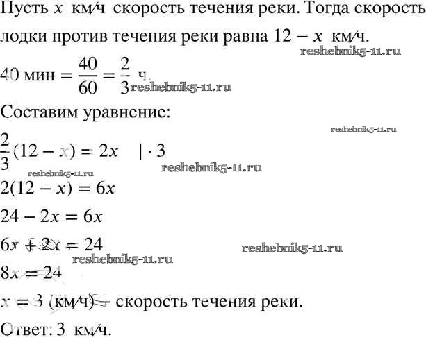
                                Решебник №2 / глава 2 / §18 / 611
                                Решебник №3 / глава 2 / §18 / 611
                                
                                Решебник №4 / глава 2 / §18 / 611
                                Решебник №5 / глава 2 / §18 / 611
                                Решебник №6 / глава 2 / §18 / 611
                                Глава 1. Рациональные выражения
§1. Рациональные дроби
§2. Основное свойство рациональной дроби
§3. Сложение и вычитание рациональных дробей с одинаковыми знаменателями
§4. Сложение и вычитание рациональных дробей с разными знаменателями
Проверь себя №1
§5. Умножение и деление рациональных дробей. Возведение рациональной дроби в степень
§6. Тождественные преобразования рациональных выражений
Проверь себя №2
§7. Равносильные уравнения. Рациональные уравнения
§8. Степень с целым отрицательным показателем
§9. Свойства степени с целым показателем
§10. Функция. y=k/x и её график
Проверь себя №3
Глава 2. Квадратные корни. Действительные числа
§11. Функция y= x²
§12. Квадратные корни. Арифметический квадратный корень
§13. Множество и его элементы
§14. Подмножество. Операции над множествами
§15. Числовые множества
§16. Свойства арифметического квадратного корня
§17. Тождественные преобразования выражений, содержащих арифметические квадратные корни
§18. Функция y=√x
Проверь себя №4
Глава 3. Квадратные уравнения
§19. Квадратные уравнения. Решение неполных квадратных уравнений
§20. Формула корней квадратного уравнения
§21. Теорема Виета
Проверь себя №5
§22. Квадратный трёхчлен
§23. Решение уравнений, сводящихся к квадратным уравнениям
§24. Рациональные уравнения как математические модели реальных ситуаций
Проверь себя №6
Упражнения для повторения курса алгебры 8 класса
                                    
                        839
                    
                                    
                        840
                    
                                    
                        841
                    
                                    
                        842
                    
                                    
                        843
                    
                                    
                        844
                    
                                    
                        845
                    
                                    
                        846
                    
                                    
                        847
                    
                                    
                        848
                    
                                    
                        849
                    
                                    
                        850
                    
                                    
                        851
                    
                                    
                        852
                    
                                    
                        853
                    
                                    
                        854
                    
                                    
                        855
                    
                                    
                        856
                    
                                    
                        857
                    
                                    
                        858
                    
                                    
                        859
                    
                                    
                        860
                    
                                    
                        861
                    
                                    
                        862
                    
                                    
                        863
                    
                                    
                        864
                    
                                    
                        865
                    
                                    
                        866
                    
                                    
                        867
                    
                                    
                        868
                    
                                    
                        869
                    
                                    
                        870
                    
                                    
                        871
                    
                                    
                        872
                    
                                    
                        873
                    
                                    
                        874
                    
                                    
                        875
                    
                                    
                        876
                    
                                    
                        877
                    
                                    
                        878
                    
                                    
                        879
                    
                                    
                        880
                    
                                    
                        881
                    
                                    
                        882
                    
                                    
                        883
                    
                                    
                        884
                    
                                    
                        885
                    
                                    
                        886
                    
                                    
                        887
                    
                                    
                        888
                    
                                    
                        889
                    
                                    
                        890
                    
                                    
                        891
                    
                                    
                        892
                    
                                    
                        893
                    
                                    
                        894
                    
                                    
                        895
                    
                                    
                        896
                    
                                    
                        897
                    
                                    
                        898
                    
                                    
                        899
                    
                                    
                        900
                    
                                    
                        901
                    
                                    
                        902
                    
                                    
                        903
                    
                                    
                        904
                    
                                    
                        905
                    
                                    
                        906
                    
                                    
                        907
                    
                                    
                        908
                    
                                    
                        909
                    
                                    
                        910
                    
                                    
                        911
                    
                                    
                        912
                    
                                    
                        913
                    
                                    
                        914
                    
                                    
                        915
                    
                                    
                        916
                    
                                    
                        917
                    
                                    
                        918
                    
                                    
                        919
                    
                                    
                        920
                    
                                    
                        921
                    
                                    
                        922
                    
                                    
                        923
                    
                                    
                        924
                    
                                    
                        925
                    
                                    
                        926
                    
                                    
                        927
                    
                                    
                        928
                    
                                    
                        929
                    
                                    
                        930
                    
                                    
                        931
                    
                                    
                        932
                    
                                    
                        933
                    
                                    
                        934
                    
                                    
                        935
                    
                                    
                        936
                    
                                    
                        937
                    
                                    
                        938
                    
                            
                    Вопросы к параграфу
Когда сделаны уроки
Готовая домашняя работа с ответами по Алгебре за 8 класс Мерзляк, Полонский, Якир Учебник Алгоритм успеха Вентана-граф 2016 ФГОС - §18. Функция y=√x 611