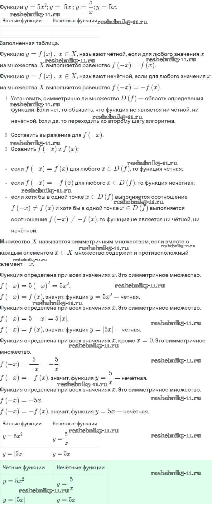
Алгебра за 9 класс Ключникова Рабочая тетрадь УМК Экзамен §11 4
Решебник №1 / §11 / 4

Решебник №2 / §11 / 4

§1. Линейные и квадратные неравенства (повторение)
§2. Рациональные неравенства
§3. Множества и операции над ними
§4. Системы неравенств
§5. Системы уравнений
Рациональные уравнения
Формулы расстояния между точками координатной плоскости
Формулы расстояния между точками координатной плоскости
Неравенства и системы неравенств с двумя переменными
§6. Основные методы решения систем уравнений
§7. Системы уравнений как математические модели реальных ситуаций
§8. Определение числовой функции. Область значений, область определения функции
§9. Способы задания функции
§10. Свойства функций
§11. Чётные и нечётные функции
§12. Функции y=x^n
§13. Функции y=x^(-n)
§14. Функция y = ∛x
§15. Числовые последовательности
§16. Арифметическая прогрессия
§17. Геометрическая прогрессия
§18. Комбинаторные задачи
§19. Статистика: дизайн информации
§20. Простейшие вероятностные задачи
§21. Экспериментальные данные и вероятности событий
Готовая домашняя работа с ответами по Алгебре за 9 класс Ключникова, Комиссарова Рабочая тетрадь УМК Экзамен 2013 ФГОС - §11. Чётные и нечётные функции 4