Алгебра за 9 класс Александрова Самостоятельные работы УМК Базовый уровень Мнемозина ср-17 вариант 2
Решебник №1 / тема 3 / ср-17 / вариант 2


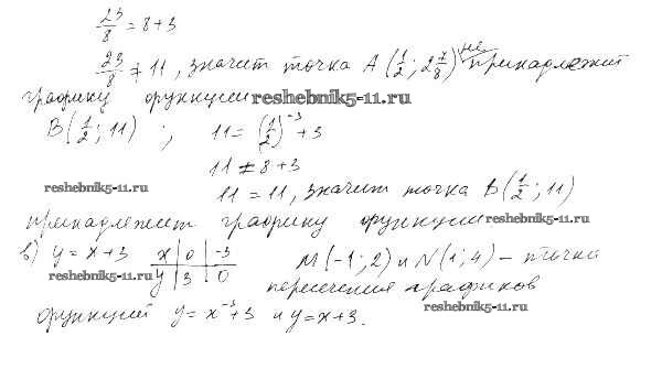
Решебник №2 / тема 3 / ср-17 / вариант 2

Тема 1. Неравенства и системы неравенств
СР-1. Линейные и квадратные неравенства
СР-2. Рациональные неравенства
СР-3. Рациональные неравенства
СР-4. Множества и операции над ними
СР-5. Системы рациональных неравенств
СР-6. Системы рациональных неравенств
Тема 2. Системы уравнений
СР-7. Основные понятия
СР-8. Методы решения систем уравнений
СР-9. Методы решения систем уравнений
СР-10. Системы уравнений как математические модели реальных ситуаций
Тема 3. Числовые функции
СР-11. Определение числовой функции
СР-12. Способы задания функций
СР-13. Свойства функций
СР-14. Четные и нечетные функции
СР-15. Функции y=xn (n ∈ N) их свойства и графики
СР-16. Функции y=xn (n ∈ N) их свойства и графики
СР-17. Функции y=x-n (n ∈ N) их свойства и графики
СР-18. Функции y=∛x ее свойства и график
СР-19. Функции y=∛x ее свойства и график
СР-20. Функции y=∛x ее свойства и график
Тема 4. Прогрессии
СР-21. Числовые последовательности
СР-22. Арифметическая прогрессия
СР-23. Арифметическая прогрессия
СР-24. Арифметическая прогрессия
СР-25. Геометрическая прогрессия
СР-26. Геометрическая прогрессия
Тема 5. Элементы комбинаторики, статистики и теории вероятностей
СР-27. Комбинаторные задачи
СР-28. Комбинаторные задачи
СР-29. Статистика − дизайн информации
СР-30. Статистика − дизайн информации
СР-31. Простейшие вероятностные задачи
СР-32. Простейшие вероятностные задачи
СР-33. Экспериментальные данные и вероятности событий
СР-34. Итоговое повторение
Готовая домашняя работа с ответами по Алгебре за 9 класс Александрова Самостоятельные работы УМК Базовый уровень Мнемозина 2016 ФГОС - СР-17. Функции y=x-n (n ∈ N) их свойства и графики вариант 2