Алгебра за 9 класс Миндюк Рабочая тетрадь Просвещение §22 10
Решебник / §22 / 10

§1. Функция. Область определения и область значений функции
§2. Свойства функций
§3. Квадратный трёхчлен и его корни
§4. Разложение квадратного трёхчлена на множители
§5. Функция y=ax^2, её график и свойства
§6. Графики функций y=ax^2+n и y=a(x-m)^2
§7. Построение графика квадратичной функции
§8. Функция y=x^n
§9. Корень n-ой степени
§10. Целое уравнение и его корни
§11. Дробные рациональные уравнения
§12. Решение неравенств второй степени с одной переменной
§13. Решение неравенств методом интервалов
§14. Уравнение с двумя переменными и его график
§15. Графический способ решения систем уравнений
§16. Решение систем уравнений второй степени
§17. Решение задач с помощью систем уравнений второй степени
§18. Неравенства с двумя переменными
§19. Системы неравенств с двумя переменными
§20. Последовательности
§21. Определение арифметической прогрессии. Формула n-го члена арифметической прогрессии
§22. Формула суммы первых n членов арифметической прогрессии
§23. Определение геометрической прогрессии
§24. Формула суммы первых n членов геометрической прогрессии
§25. Примеры комбинаторных задач
§26. Перестановки
§27. Размещения
§28. Сочетания
§29. Относительная частота случайного события
§30. Вероятность равновозможных событий
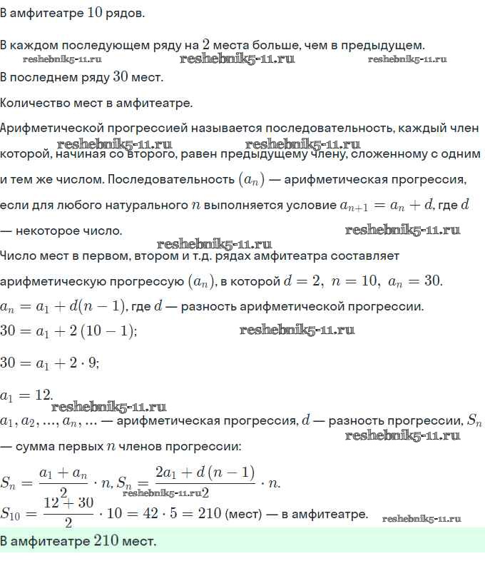
Готовая домашняя работа с ответами по Алгебре за 9 класс Миндюк, Шлыкова Рабочая тетрадь Часть 1, 2 Просвещение 2018 - §22. Формула суммы первых n членов арифметической прогрессии 10