Алгебра за 9 класс Мерзляк Рабочая тетрадь Вентана-граф §15 2
Решебник / §15 / 2

§1. Числовые неравенства
§2. Основные свойства числовых неравенств
§3. Сложение и умножение числовых неравенств. Оценивание значения выражения
§4. Неравенства с одной переменной
§5. Решение линейных неравенств с одной переменной. Числовые промежутки
§6. Системы линейных неравенств с одной переменной
§7. Повторение и расширение сведений о функции
§8. Свойства функции
§9. Построение графика функции y=kf(x)
§10. Построение графиков функций y=f(x)+b и y=f(x+a)
§11. Квадратичная функция, её график и свойства
§12. Решение квадратных неравенств
§13. Системы уравнений с двумя переменными
§14. Математическое моделирование
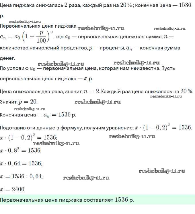
§15. Процентные расчёты
§16. Абсолютная и относительная погрешности
§17. Основные правила комбинаторики
§18. Частота и вероятность случайного события
§19. Классическое определение вероятности
§20. Начальные сведения о статистике
§21. Числовые последовательности
§22. Арифметическая прогрессия
§23. Сумма n первых членов арифметической прогрессии
§24. Геометрическая прогрессия
§25. Сумма n первых членов геометрической прогрессии
§26. Сумма бесконечной геометрической прогрессии, у которой модуль знаменателя меньше 1
Готовая домашняя работа с ответами по Алгебре за 9 класс Мерзляк, Полонский, Якир Рабочая тетрадь Часть 1, 2 Вентана-граф 2019 ФГОС - §15. Процентные расчёты 2