Алгебра за 9 класс Мордкович Учебник Базовый уровень Мнемозина §20 7

§1. Линейные и квадратные неравенства

§2. Рациональные неравенства

§3. Множества и операции над ними

§4. Системы неравенств

§5. Основные понятия

§6. Методы решения систем уравнений

§8. Основные понятия

§9. Способы задания функции

§10. Свойства функций

§11. Чётные и нечётные функции

§12. Функции y = xⁿ (n ∈ N), их свойства и графики

§13. Функции y = x⁻ⁿ (n ∈ N), их свойства и графики

§14. Функция y = ∛x, её свойства и график

§15. Числовые последовательности

§16. Арифметическая прогрессия

§17. Геометрическая прогрессия

§18. Комбинаторные задачи

§19. Статистика: дизайн информации

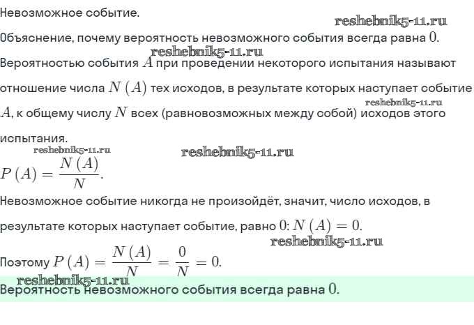
§20. Простейшие вероятностные задачи

Темы исследовательских работ

Готовая домашняя работа с ответами по Алгебре за 9 класс Мордкович, Семёнов Учебник Базовый уровень Часть 1 Мнемозина 2021 ФГОС - §20. Простейшие вероятностные задачи 7