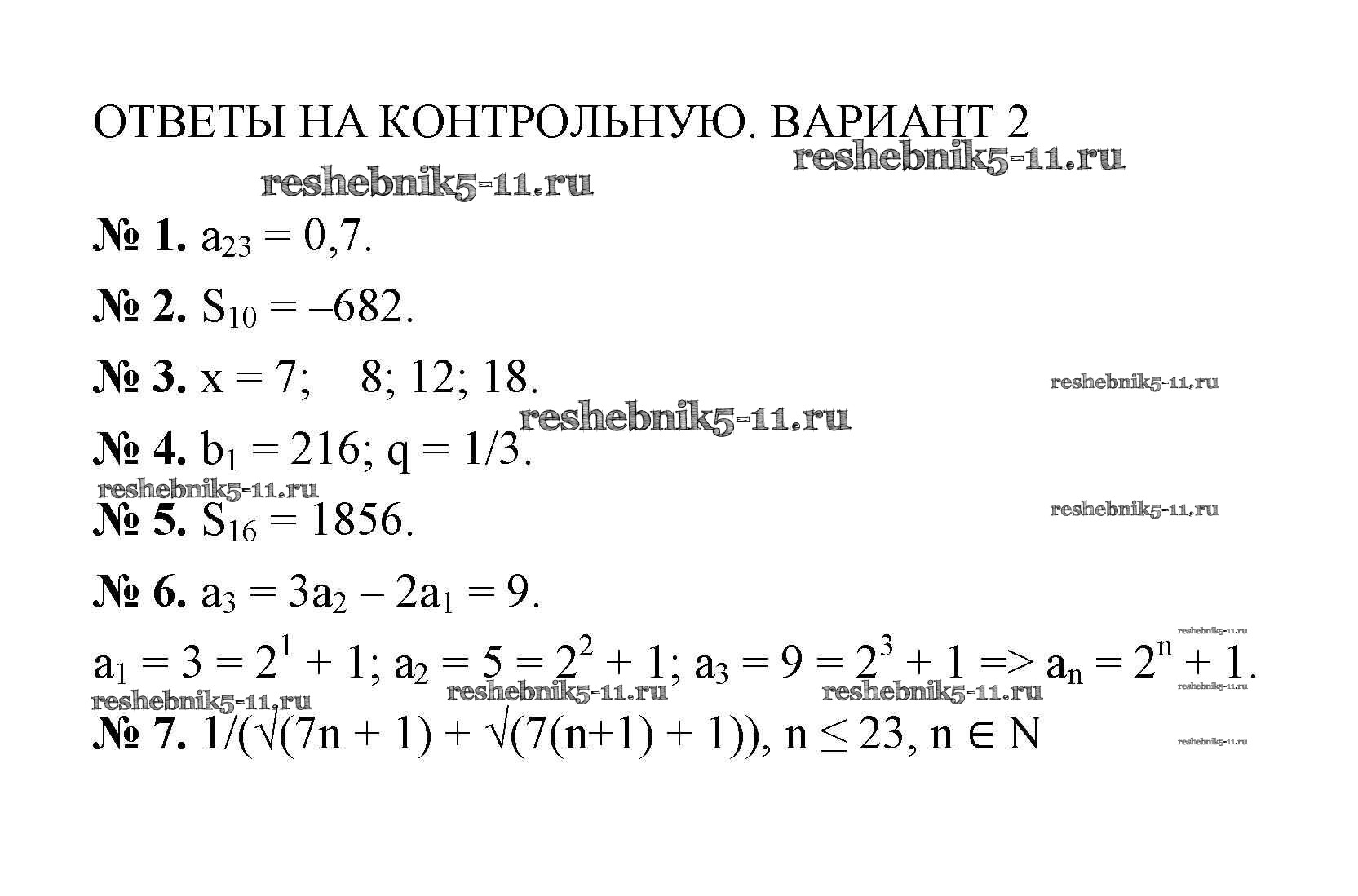
Алгебра за 9 класс Мерзляк Самостоятельные и контрольные работы Алгоритм успеха Вентана-граф контрольная работа 7 2
Решебник / контрольная работа 7 / 2

Готовая домашняя работа с ответами по Алгебре за 9 класс Мерзляк, Полонский, Рабинович Самостоятельные и контрольные работы Алгоритм успеха Вентана-граф 2018 ФГОС - Контрольная работа 7 2