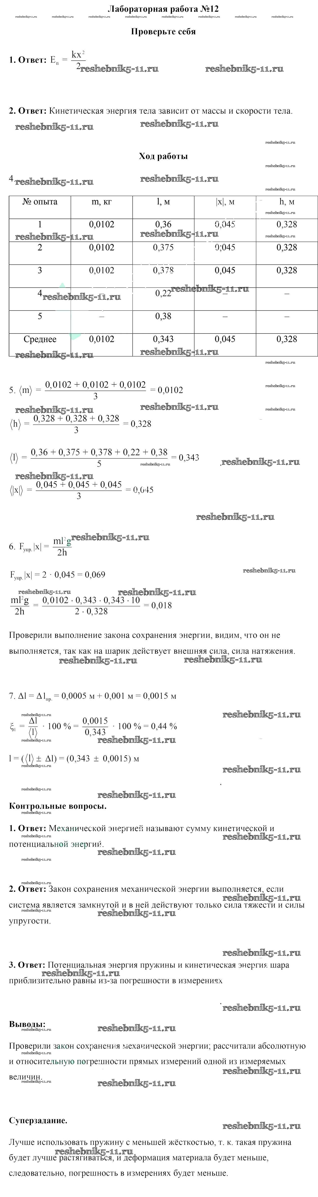
Физика за 9 класс Исаченкова Лабораторные работы Аверсэв лабораторная работа 12
Готовая домашняя работа с ответами по Физике за 9 класс Исаченкова, Жолнеревич, Медведь Лабораторные работы Аверсэв 2016 - Лабораторные работы 12
Готовая домашняя работа с ответами по Физике за 9 класс Исаченкова, Жолнеревич, Медведь Лабораторные работы Аверсэв 2016 - Лабораторные работы 12