Физика за 9 класс Исаченкова Учебник Народная асвета упражнение 13 4
Решебник / упражнение 13 / 4

Вопросы
Упражнение 1
Упражнение 2
Упражнение 3
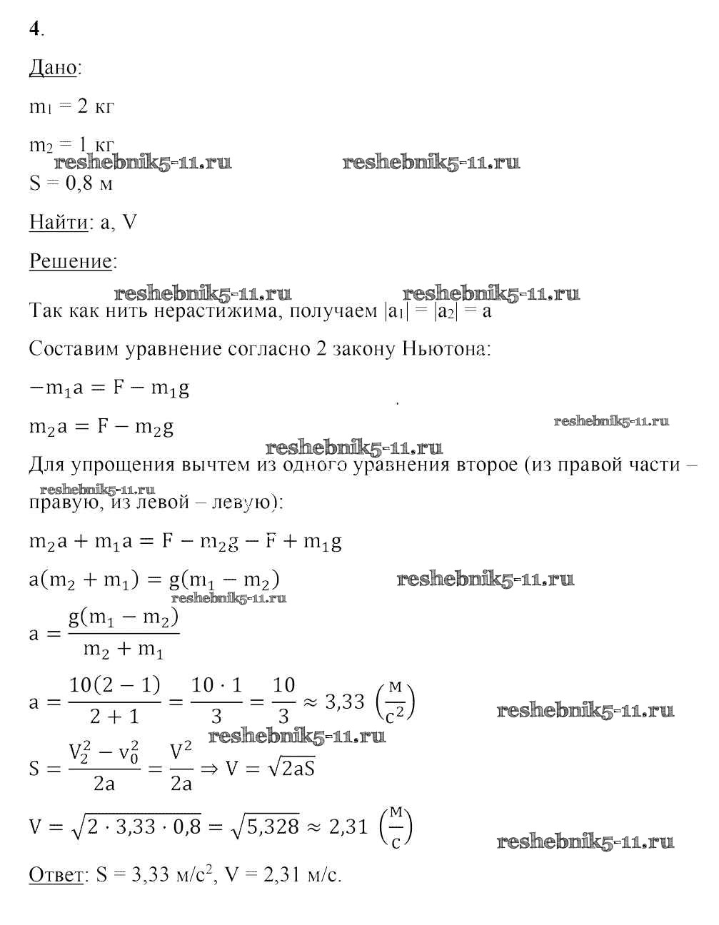
Упражнение 4
Упражнение 5
Упражнение 6
Упражнение 7
Упражнение 8
Упражнение 9
Упражнение 10
Упражнение 11
Упражнение 12
Упражнение 13
Упражнение 14
Упражнение 15
Упражнение 16
Упражнение 17
Упражнение 18
Упражнение 19
Упражнение 20
Упражнение 21
Упражнение 22
Упражнение 23
Упражнение 24
Упражнение 25
Упражнение 26
Упражнение 27
Упражнение 28
Упражнение 29
Готовая домашняя работа с ответами по Физике за 9 класс Исаченкова, Сокольский, Захаревич Учебник Народная асвета 2019 - Упражнение 13 4