Физика за 9 класс Генденштейн Учебник Мнемозина вопрос 2

Решебник / механические явления / 3. Прямолинейное равноускоренное движение / вопрос / 2

Механические явления

1. Механическое движение. Система отсчета

Вопросы

Задание

2. Скорость и путь

Вопросы

Задание

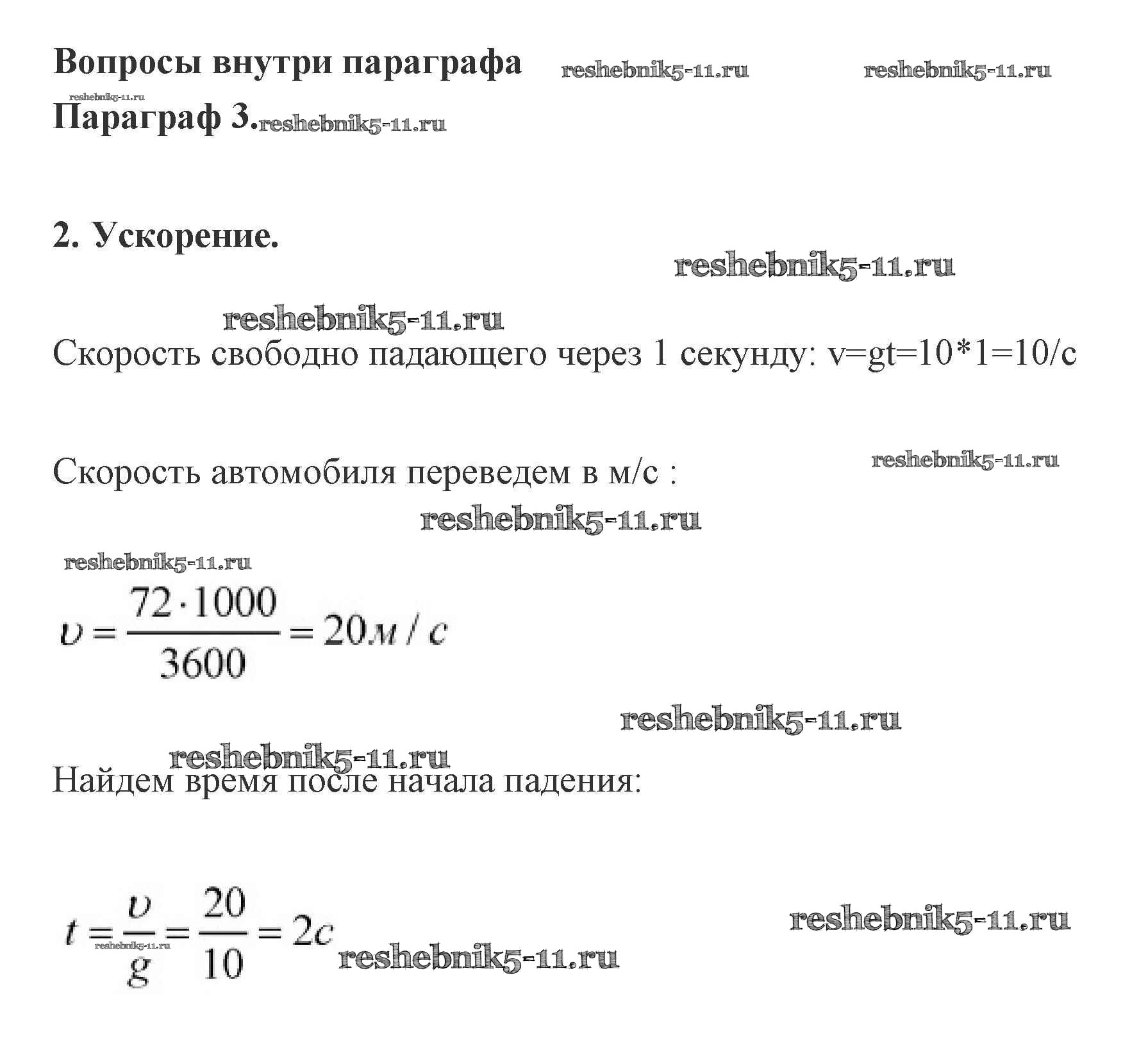
3. Прямолинейное равноускоренное движение

Вопросы

Задание

4. Путь при прямолинейном равноускоренном движении

Вопросы

Задание

5. Равномерное движение по окружности

Вопросы

Задание

6. Закон инерции - первый закон Ньютона

Вопросы

Задание

7. Взаимодействия и силы

Вопросы

Задание

8. Второй закон Ньютона

Вопросы

Задание

9. Третий закон Ньютона

Вопросы

Задание

10. Закон всемирного тяготения

Вопросы

Задание

11. Силы трения

Вопросы

Задание

12. Импульс. Закон сохранения импульса

Вопросы

Задание

13. Механическая работа. Мощность

Вопросы

Задание

14. Энергия

Вопросы

Задание

15. Механические колебания

Вопросы

Задание

16. Механические волны

Вопросы

Задание

17. Звук

Вопросы

Задание

Атомы и звезды

18. Строение атома. Испускание и поглощение света атомами

Задание

19. Атомное ядро. Радиоактивность

Задание

20. Атомы и звезды

Вопросы

Задание

21. Ядерная энергетика

Задание

22. Солнечная система

Задание

23. Звезды и галактики

Вопросы

Задание

Готовая домашняя работа с ответами по Физике за 9 класс Генденштейн, Булатова, Корнильев, Кошкина Учебник Часть 1, 2 Мнемозина 2010 ФГОС - Вопросы 2