Физика за 7-9 класс Генденштейн Задачник Илекса олимпиадная задача О-91
Решебник / олимпиадная задача / О-91


1. Физика и физические методы изучения природы. Строение вещества
2. Равномерное прямолинейное движение
3. Средняя скорость
4. Инерция. Понятие о взаимодействии. Масса
5. Плотность
6. Сила тяжести. Вес тела
7. Сила упругости. Силы трения
8. Механическая работа. Мощность. Энергия
9. Рычаги. Блоки. «Золотое правило» механики. Коэффициент полезного действия механизмов
10. Давление твердых тел
11. Давление жидкостей и газов
12. Сообщающиеся сосуды
13. Атмосферное давление
14. Гидравлический пресс. Насосы
15. Архимедова сила. Плавание тел
16. Внутренняя энергия. Теплопередача и работа. Виды теплопередачи
17. Количество теплоты. Удельная теплоемкость. Уравнение теплового баланса
18. Удельная теплота сгорания топлива
19. Уравнение теплового баланса (с изменением агрегатного состояния вещества)
20. Закон сохранения энергии в механических и тепловых процессах. Тепловые двигатели
21. Влажность воздуха
22. Электризация тел. Строение атома. Электрическое поле
23. Электрический ток. Сила тока, напряжение, сопротивление
24. Расчет электрических цепей
25. Работа и мощность электрического тока. Закон Джоуля - Ленца
26. Магнитные и электромагнитные явления
27. Прямолинейное распространение света. Тени, полутени
28. Отражение света. Изображение в плоском зеркале
29. Преломление света
30. Линзы
31. Оптические приборы
32. Основные характеристики механического движения
33. Прямолинейное равноускоренное движение
34. Свободное падение
35. Законы Ньютона
36. Сила упругости. Сила трения
37. Закон всемирного тяготения. Сила тяжести и вес тела
38. Искусственные спутники Земли
39. Момент силы. Условия равновесия
40. Импульс. Закон сохранения импульса
41. Механические колебания
42. Механические волны. Звук
43. Магнитное поле. Действие магнитного поля на проводник с током
44. Строение атома. Состав атомного ядра
45. Использование энергии атомных ядер
Олимпиадные задачи
О-1
О-2
О-3
О-4
О-5
О-6
О-7
О-8
О-9
О-10
О-11
О-12
О-13
О-14
О-15
О-16
О-17
О-18
О-19
О-20
О-21
О-22
О-23
О-24
О-25
О-26
О-27
О-28
О-29
О-30
О-31
О-32
О-33
О-34
О-35
О-36
О-37
О-38
О-39
О-40
О-41
О-42
О-43
О-44
О-45
О-46
О-47
О-48
О-49
О-50
О-51
О-52
О-53
О-54
О-55
О-56
О-57
О-58
О-59
О-60
О-61
О-62
О-63
О-64
О-65
О-66
О-67
О-68
О-69
О-70
О-71
О-72
О-73
О-74
О-75
О-76
О-77
О-78
О-79
О-80
О-81
О-82
О-83
О-84
О-85
О-86
О-87
О-88
О-89
О-90
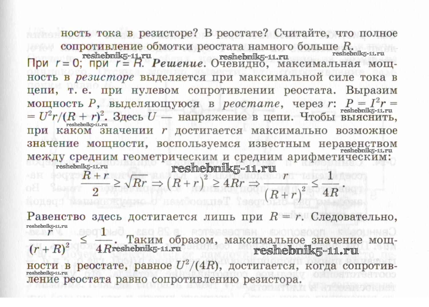
О-91
О-92
О-93
О-94
О-95
О-96
О-97
О-98
О-99
О-100
О-101
О-102
О-103
О-104
О-105
О-106
О-107
О-108
О-109
О-110
О-111
О-112
О-113
О-114
О-115
О-116
О-117
О-118
О-119
О-120
О-121
О-122
О-123
О-124
О-125
О-126
О-128
О-129
О-130
О-131
О-132
О-133
О-134
О-135
О-136
О-137
О-138
О-139
О-140
О-141
О-142
О-143
Готовая домашняя работа с ответами по Физике за 7, 8, 9 класс Генденштейн, Кирик, Гельфгат Задачник Илекса 2020 - Олимпиадные задачи О-91