Геометрия за 7-9 класс Погорелов Учебник Просвещение параграф 10 7
Решебник №1 / параграф 10 / 7

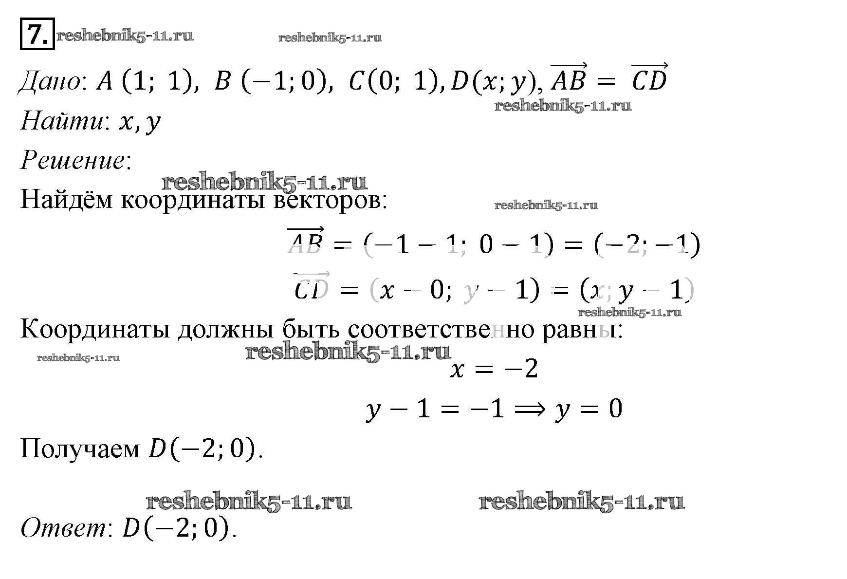
Решебник №2 / параграф 10 / 7

Решебник №3 / параграф 10 / 7

§1. Основные свойства простейших геометрических фигур
§2. Смежные и вертикальные углы
§3. Признаки равенства треугольников
§4. Сумма углов треугольника
§5. Геометрические построения
§6. Четырёхугольники
§7. Теорема Пифагора
§8. Декартовы координаты на плоскости
§9. Движение
§10. Векторы
§11. Подобие фигур
§12. Решение треугольников
§13. Многоугольники
§14. Площади фигур
§15. Элементы стереометрии
Контрольные вопросы
§ 1
§ 2
§ 3
§ 4
§ 5
§ 6
§ 7
§ 8
§ 9
§ 10
§ 11
§ 12
§ 13
§ 14
Готовая домашняя работа с ответами по Геометрии за 7, 8, 9 класс Погорелов Учебник Просвещение 2014 ФГОС - §10. Векторы 7