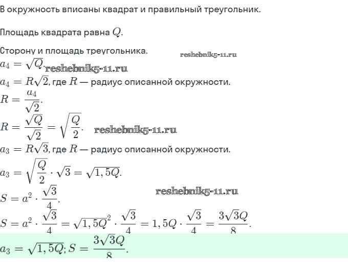
Геометрия за 9 класс Атанасян Рабочая тетрадь Просвещение задача 68
Решебник №1 / задача / 68

Решебник №2 / задача / 68

Готовая домашняя работа с ответами по Геометрии за 9 класс Атанасян, Бутузов, Глазков, Юдина Рабочая тетрадь Просвещение 2014 ФГОС - Задачи 68