Химия за 9 класс Кузнецова Учебник Алгоритм успеха Вентана-граф лабораторный опыт 1
Решебник / §28 / лабораторный опыт / 1
 
                                §1. Энергетика химических реакций
Вопросы
Лабораторные опыты
Задания
§2. Скорость химической реакции. Химическое равновесие
Вопросы
Лабораторные опыты
§3. Немного о растворителях
Вопросы
Лабораторные опыты
§4. Ионы — переносчики электрических зарядов
Вопросы
Задания
§5. Механизм электролитической диссоциации веществ с ковалентной полярной связью
Вопросы
§6. Свойства ионов
Вопросы
Лабораторные опыты
§7. Сильные и слабые электролиты
Вопросы
Лабораторные опыты
§8. Реакции электролитов в водных растворах и их уравнения
Вопросы
Лабораторные опыты
§9. Кислоты как электролиты
Вопросы
§10. Основания как электролиты
Вопросы
Лабораторные опыты
Задания
§11. Соли как электролиты
Вопросы
Задания
§12. Элементы-неметаллы в Периодической системе Д.И. Менделеева и в природе
Вопросы
§13. Простые вещества-неметаллы, их состав, строение, общие свойства и способы получения
Вопросы
Лабораторные опыты
Задания
§14. Водородные и кислородные соединения неметаллов
Вопросы
Задания
§15. Водород — химический элемент и простое вещество
Вопросы
Задания
§16. Вода — оксид водорода
Вопросы
§17. Строение атомов галогенов
Вопросы
Лабораторные опыты
Задания
§18. Хлороводород, соляная кислота и их свойства
Вопросы
Лабораторные опыты
§19. Общая характеристика элементов подгруппы кислорода и их простых веществ
Вопросы
§20. Кислород. Озон
Вопросы
Задания
§21. Сера как простое вещество
Вопросы
Лабораторные опыты
§22. Сероводород. Сульфиды
Вопросы
Лабораторные опыты
Задания
§23. Кислородсодержащие соединения серы(IV)
Вопросы
Задания
§24. Кислородсодержащие соединения серы (VI)
Вопросы
Лабораторные опыты
Задания
Творческое задание
§25. Общая характеристика элементов подгруппы азота
Вопросы
Задания
§26. Азот как элемент и как простое вещество
Вопросы
§27. Аммиак
Вопросы
Лабораторные опыты
Задания
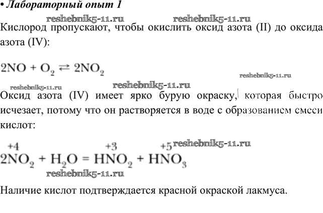
§28. Оксиды азота
Вопросы
Лабораторные опыты
§29. Азотная кислота и её соли
Вопросы
Лабораторные опыты
Задания
Творческое задание
§30. Фосфор как элемент и простое вещество
Вопросы
Лабораторные опыты
§31. Соединения фосфора
Вопросы
Задания
Творческое задание
§32. Положение элементов подгруппы углерода в Периодической системе, строение их атомов
Вопросы
§33. Аллотропные модификации углерода
Вопросы
§34. Адсорбция. Химические свойства углерода
Вопросы
Задания
§35. Оксиды углерода
Вопросы
Задания
§36. Угольная кислота и её соли
Вопросы
Задания
Творческое задание
§37. Кремний и его свойства. Соединения кремния
Вопросы
Задания
Творческое задание
§38. Элементы-металлы. Особенности строения их атомов. Положение металлов в Периодической системе Д.И. Менделеева
Вопросы
Задание
§39. Химические свойства металлов
Вопросы
§40. Сплавы
Вопросы
§41. Характеристика элементов IA-групиы Периодической системы и образуемых ими простых веществ
Вопросы
§42. Металлы IIА-группы Периодической системы Д.И. Менделеева и их важнейшие соединения
Вопросы
Задания
§43. Распространение и роль металлов IIA-группы в природе
Вопросы
§44. Алюминий
Вопросы
Лабораторные опыты
§45. Железо и его важнейшие соединения
Вопросы
Лабораторные опыты
§46. Возникновение и развитие органической химии — химии соединений углерода
Вопросы
§47. Классификация углеводородов
Вопросы
Лабораторные опыты
§48. Физические и химические свойства предельных углеводородов (алканов)
Вопросы
§49. Непредельные углеводороды этиленового ряда (алкены)
Вопросы
§50. Спирты
Вопросы
Лабораторные опыты
§51. Предельные одноосновные карбоновые кислоты
Вопросы
§52. Жиры
Вопросы
§53. Углеводы
Вопросы
§54. Белки
Вопросы
Лабораторные опыты
Задания
§55. Вещества, вредные для здоровья человека и окружающей среды
Вопросы
§56. Полимеры и жизнь
Вопросы
Практические работы
Готовая домашняя работа с ответами по Химии за 9 класс Кузнецова, Титова, Гара Учебник Алгоритм успеха Вентана-граф 2019 ФГОС - Лабораторные опыты 1