Химия за 9 класс Шиманович Учебник Народная асвета §18 2
Решебник / §18 / 2
 
                                §1. Основные классы неорганических веществ
§2. Строение атома и периодический закон
§3. Химическая связь
§4. Окислительно-восстановительные реакции
§5. Примеры расчетов по уравнениям окислительно-восстановительных реакций
§6. Растворы
§7. Электролиты и неэлектролиты
§8. Электролитическая диссоциация веществ
§9. Ионы в растворах электролитов
§10. Сильные и слабые электролиты
§11. Электролитическая диссоциация кислот, оснований и солей
§12. Реакции ионного обмена
§13. Расчеты по уравнениям химических реакций, протекающих в растворах электролитов
§14. Общая характеристика неметаллов
§15. Хлор — химический элемент и простое вещество
§16. Хлороводород. Соляная кислота
§17. Хлориды. Применение соляной кислоты и хлоридов
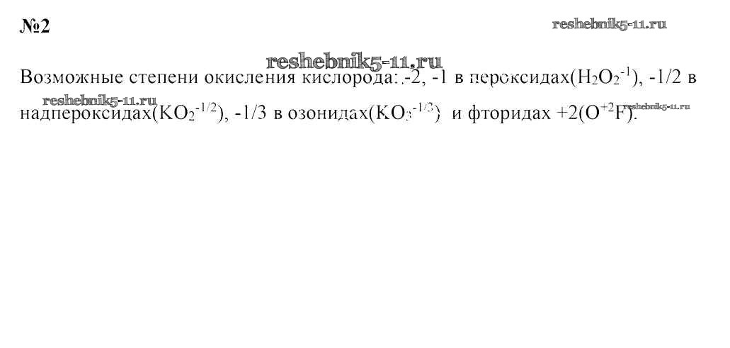
§18. Кислород — химический элемент и простое вещество
§19. Сера — химический элемент и простое вещество
§20. Оксид серы(IV) и оксид серы(VI)
§21. Серная кислота. Физические и химические свойства
§22. Сульфаты — соли серной кислоты. Применение серной кислоты и сульфатов
§23. Азот — химический элемент и простое вещество
§24. Аммиак
§25. Азотная кислота
§26. Нитраты. Применение азотной кислоты и нитратов
§27. Фосфор — химический элемент и простое вещество
§28. Кислородсодержащие соединения фосфора
§29. Минеральные удобрения
§30. Углерод — химический элемент и простое вещество
§31. Оксиды углерода
§32. Угольная кислота и ее соли
§33. Понятие об органических веществах
§34. Углерод — основа органических соединений
§35. Значение органических веществ в природе и жизни человека
§36. Кремний — химический элемент и простое вещество
§37. Оксид кремния(IV). Кремниевая кислота и ее соли
§38. Строительные материалы на основе природных оксидов и солей
§39. Понятие о выходе продукта химической реакции
§40. Металлы. Общая характеристика элементов
§41. Простые вещества металлы. Физические свойства металлов
§42. Сплавы металлов
§43. Ряд активности металлов. Взаимодействие металлов с растворами кислот
§44. Взаимодействие металлов с неметаллами
§45. Взаимодействие металлов с водой и растворами солей других металлов
§46. Коррозия металлов. Защита от коррозии
§47. Соединения металлов. Оксиды и гидроксиды
§48. Соли металлов. Качественное обнаружение ионов металлов в растворах. Жесткость воды
§49. Металлы в природе. Биологическая роль металлов
§50. Химические способы получения металлов из их природных соединений
§51. Электролиз расплавов солей
§53. Химия вокруг нас
§54. Химия и защита окружающей среды
Практические работы
Готовая домашняя работа с ответами по Химии за 9 класс Шиманович, Василевская, Красицкий, Сечко Учебник Народная асвета 2019 - §18. Кислород — химический элемент и простое вещество 2