Химия за 9 класс Рудзитис Учебник УМК Просвещение § 14. Хлороводород - получение и свойства 3
Решебник №1 / новое издание / § 14. Хлороводород - получение и свойства / 3
 
                                Решебник №2 / новое издание / § 14. Хлороводород - получение и свойства / 3
 
                                Решебник №3 / новое издание / § 14. Хлороводород - получение и свойства / 3
 
                                Новое издание
§ 1. Окислительно-восстановительные реакции
§ 2. Тепловые эффекты химических реакций
§ 3. Скорость химических реакций
§ 4. Практическая работа №1
§ 5. Обратимые реакции. Понятие о химическом равновесии
§ 6. Сущность процесса электролитической диссоциации
§ 7. Диссоциация кислот, оснований и солей
§ 8. Слабые и сильные электролиты. Степень диссоциаций
§ 9. Реакции ионного обмена
§ 10. Гидролиз солей
§ 11. Практическая работа №2
§ 12. Характеристика галогенов
§ 13. Хлор
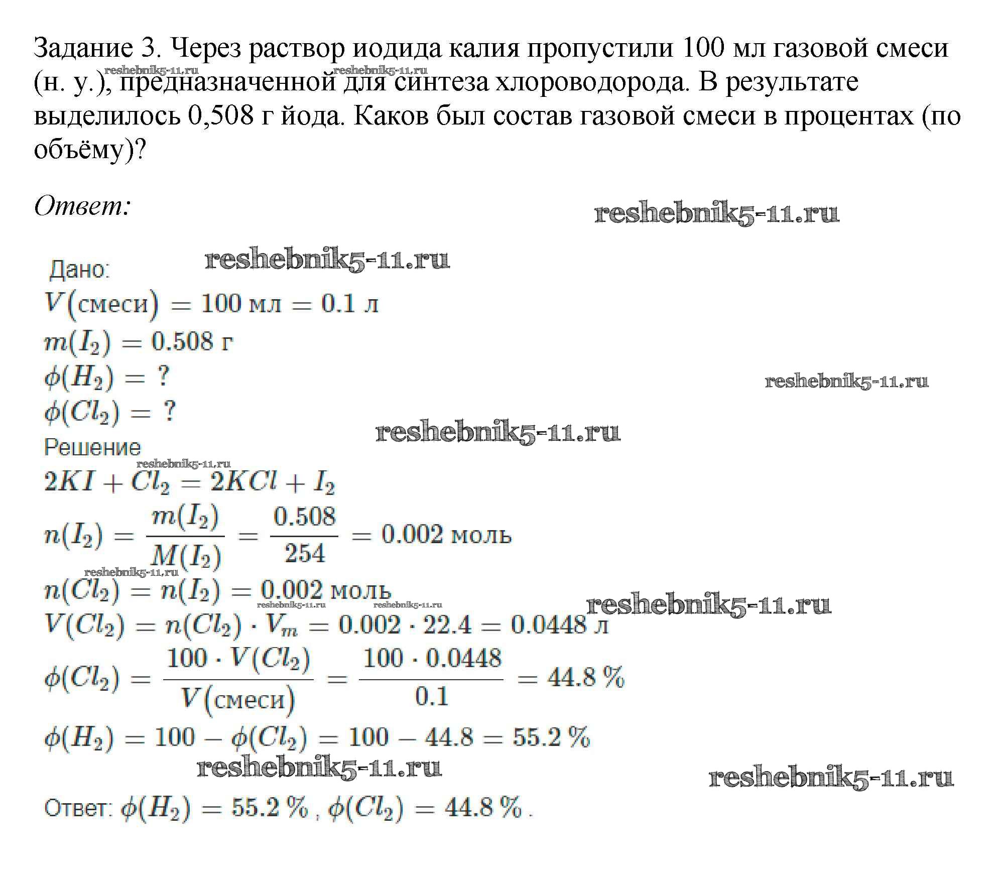
§ 14. Хлороводород - получение и свойства
§ 15. Соляная кислота и её соли
§ 16. Практическая работа №3
§ 17. Характеристика кислорода и серы
§ 18. Свойства и применения серы
§ 19. Сероводород. Сульфиды
§ 20. Оксид серы (IV). Сернистая кислота
§ 21. Оксид серы (VI). Серная кислота
§ 22. Практическая работа №4
§ 23. Характеристика азота и фосфора. Физические и химические свойства азота
§ 24. Аммиак
§ 25. Практическая работа №5
§ 26. Соли аммония
§ 27. Азотная кислота
§ 28. Соли азотной кислоты
§ 29. Фосфор
§ 30. Оксид фосфора (IV). Фосфорная кислота и ее соли
§ 31. Характеристика углерода и кремния
§ 32. Химические свойства углерода. Адсорбция
§ 33. Оксид углерода (II) – угарный газ
§ 34. Оксид углерода (IV) – углекислый газ
§ 35. Угольная кислота и ее соли
§ 36. Практическая работа №6
§ 37. Кремний. Оксид кремния (IV)
§ 38. Кремниевая кислота и ее соли. Стекло. Цемент
§ 39. Характеристика металлов
§ 40. Нахождение металлов в природе и общие способы их получения
§ 41. Химические свойства металлов. Электрохимический ряд напряжения металлов
§ 42. Сплавы
§ 43. Щелочные металлы
§ 44. Магний. Щелочноземельные металлы
§ 45. Важнейшие соединения кальция. Жесткость воды
§ 46. Алюминий
§ 47. Важнейшие соединения алюминия
§ 48. Железо
§ 49. Соединения железа
§ 50. Практическая работа №7
§ 51. Органическая химия
§ 52. Предельные углеводороды
§ 53. Непредельные углеводороды
§ 54. Полимеры
§ 55. Производные углеводородов. Спирты
§ 56. Карбоновые кислоты. Сложные эфиры. Жиры
§ 57. Углеводы
§ 58. Аминокислоты. Белки
Старое издание
Задачи к §1-3
Задачи к §4-6
Задачи к §7-10
Задачи к §11-12
Задачи к §13
Задачи к §14
Задачи к §15-18
Задачи к §19-20
Задачи к §21-23
Задачи к §24-29
Задачи к §30-33
Задачи к §34-38
Задачи к §39
Задачи к §40-41
Задачи к §42
Задачи к §43-44
Задачи к §45-47
Задачи к §48-54
Задачи к §55-59
Лабораторные опыты
Практические работы
ПР-1
ПР-2
Готовая домашняя работа с ответами по Химии за 9 класс Рудзитис, Фельдман Учебник УМК Просвещение 2016 ФГОС - § 14. Хлороводород - получение и свойства 3