Химия за 9 класс Габриелян Учебник Просвещение §8 4
Решебник 1 / §8 / 4
 
                                Решебник 2 / §8 / 4
 
                                 
                                §1. Классификация химических соединений
Используйте дополнительную информацию
§2. Классификация химических реакций
Используйте дополнительную информацию
§3. Скорость химических реакций. Катализ
Используйте дополнительную информацию
§4. Электролитическая диссоциация
Используйте дополнительную информацию
§5. Основные положения теории электролитической диссоциации
Выразите своё мнение
§6. Химические свойства кислот как электролитов
Используйте дополнительную информацию
§7. Химические свойства оснований как электролитов
Используйте дополнительную информацию
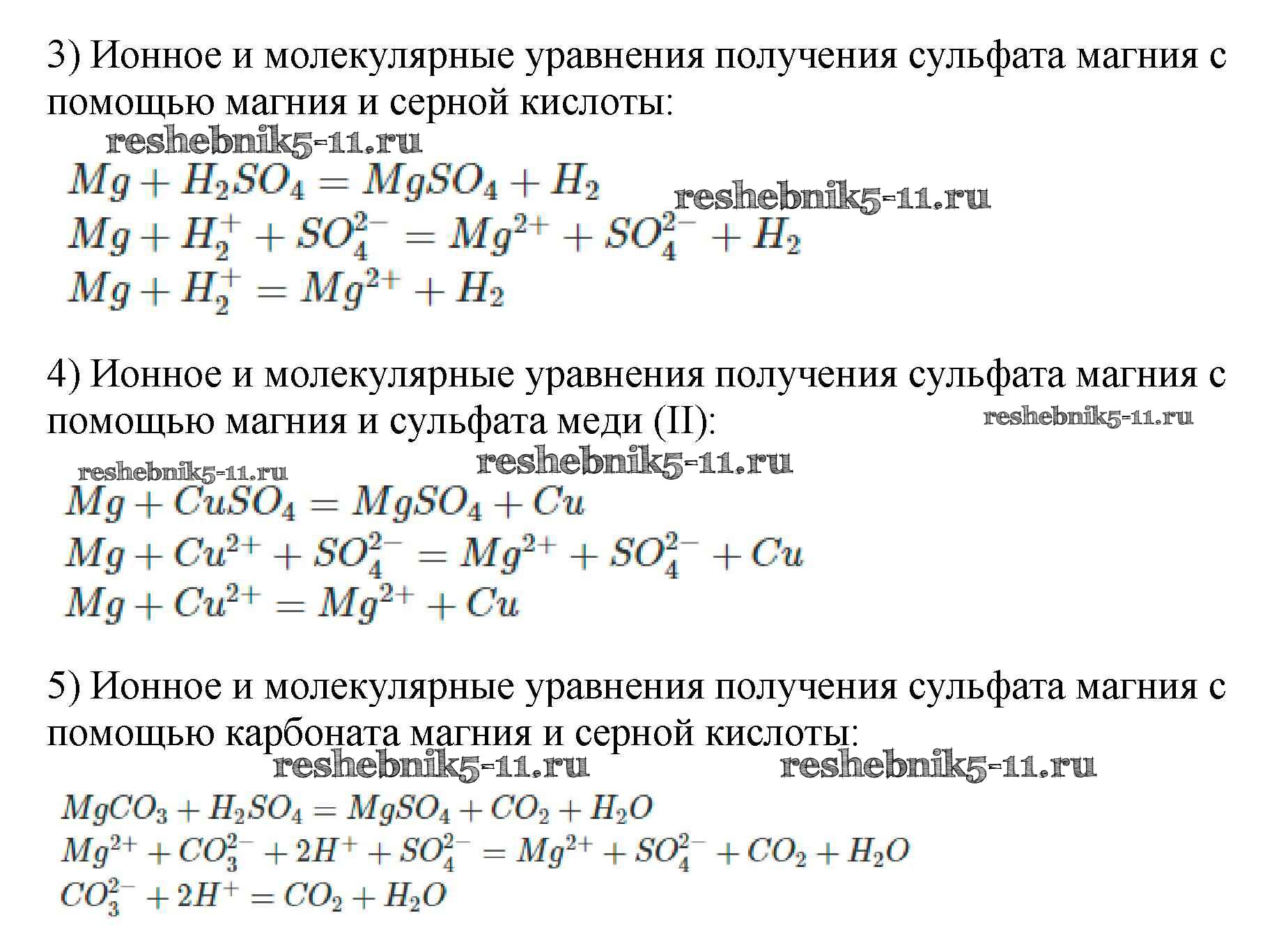
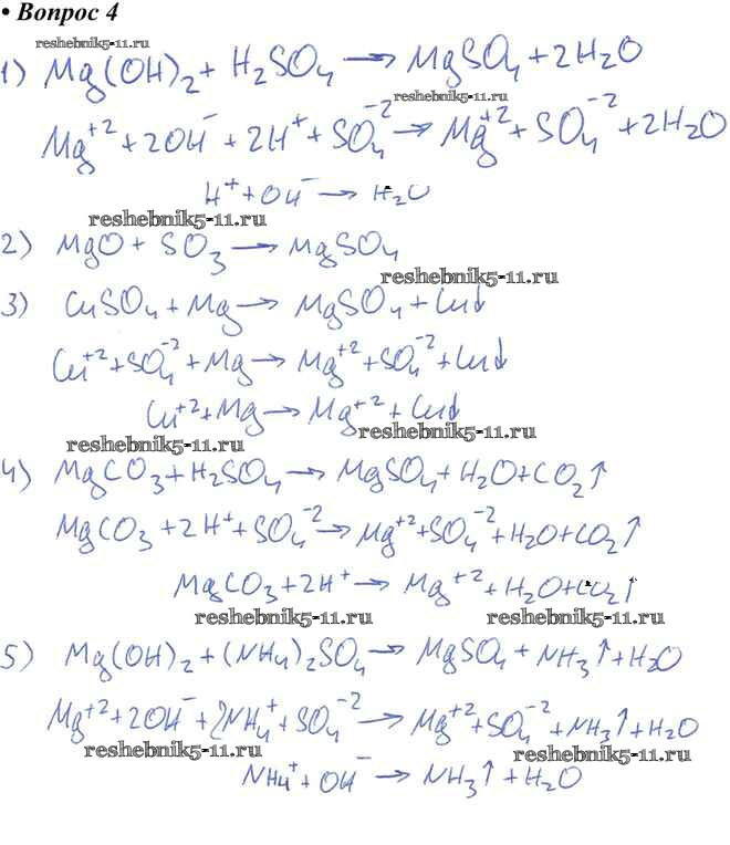
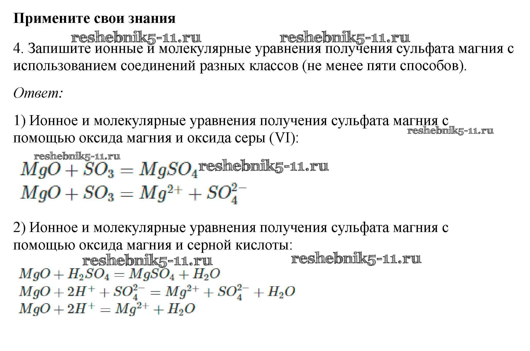
§8. Химические свойства солей как электролитов
Используйте дополнительную информацию
§9. Гидролиз солей
§10. Общая характеристика неметаллов
Используйте дополнительную информацию
§11. Общая характеристика элементов VlIA-грунпы — галогенов
Используйте дополнительную информацию
§12. Соединения галогенов
Используйте дополнительную информацию
§13. Халькогены. Сера
Используйте дополнительную информацию
§14. Сероводород и сульфиды
Используйте дополнительную информацию
§15. Кислородные соединения серы
§16. Общая характеристика элементов VA-группы. Азот
Используйте дополнительную информацию
Выразите своё мнение
§17. Аммиак. Соли аммония
Используйте дополнительную информацию
Выразите своё мнение
§18. Кислородные соединения азота
Используйте дополнительную информацию
§19. Фосфор и его соединения
Используйте дополнительную информацию
Выразите своё мнение
§20. Общая характеристика элементов IVA-грунны. Углерод
Используйте дополнительную информацию
§21. Кислородные соединения углерода
Используйте дополнительную информацию
§22. Углеводороды
Используйте дополнительную информацию
§23. Кислородсодержащие органические соединения
Используйте дополнительную информацию
§24. Кремний и его соединения
Выразите своё мнение
§25. Силикатная промышленность
Используйте дополнительную информацию
§26. Получение неметаллов
Используйте дополнительную информацию
§27. Получение важнейших химических соединений неметаллов
Используйте дополнительную информацию
§28. Общая характеристика металлов
Используйте дополнительную информацию
§29. Химические свойства металлов
Используйте дополнительную информацию
§30. Общая характеристика элементов IA-группы
Используйте дополнительную информацию
§31. Общая характеристика элементов IIА-группы
Используйте дополнительную информацию
§32. Жёсткость воды и способы её устранения
Выразите своё мнение
§33. Алюминий и его соединения
Используйте дополнительную информацию
§34. Железо и его соединения
§35. Коррозия металлов и способы защиты от неё
§36. Металлы в природе. Понятие о металлургии
Используйте дополнительную информацию
§37. Химический состав планеты Земля
Выразите своё мнение
§38. Охрана окружающей среды от химического загрязнения
Используйте дополнительную информацию
§39. Вещества
§40. Химические реакции
§41. Основы неорганической химии
Лабораторные опыты
Практические работы
Готовая домашняя работа с ответами по Химии за 9 класс Габриелян, Остроумов, Сладков Учебник Просвещение 2021 ФГОС - §8. Химические свойства солей как электролитов 4