Химия за 9 класс Габриелян Учебник Вертикаль Дрофа §40 8
Решебник №3 / §40 / 8
 
                                §1. Характеристика химического элемента на основании его положения в Периодической системе Д. И. Менделеева
§2. Характеристика химического элемента по кислотно-основным свойствам образуемых им соединений. Амфотерные оксиды и гидроксиды
§3. Периодический закон и Периодическая система химических элементов Д. И. Менделеева
§4. Химическая организация природы
§5. Химические реакции. Скорость химической реакции
§6. Катализаторы и катализ
Темы для дискуссии
§7. Век медный, бронзовый, железный
§8. Положение металлов в Периодической системе Д. И. Менделеева и строение их атомов
§9. Физические свойства металлов
§10. Сплавы
§11. Химические свойства металлов
§12. Получение металлов
§13. Коррозия металлов
§14. Щелочные металлы
§15. Бериллий, магний и щёлочноземельные металлы
§16. Алюминий
§17. Железо
Темы для дискуссии
§18. Неметаллы: атомы и простые вещества. Кислород,озон,воздух
§19. Водород
§20. Вода
§21. Вода в жизни человека
§22. Галогены
§23. Соединения галогенов
§24. Получение галогенов. Биологическое значение и применение галогенов и их соединений
§25. Кислород
§26. Сера
§27. Соединения серы
§28. Азот
§29. Аммиак
§30. Соли аммония
§31. Кислородные соединения азота
§32. Фосфор и его соединения
§33. Углерод
§34. Кислородные соединения углерода
§35. Кремний и его соединения
Темы для дискуссии
§36. Периодическая система д. и. Менделеева и строение атома
§37. Электроотрицательность. Степень окисления. Строение вещества
§38. Классификация химических реакций. Скорость химической реакции
§39. Диссоциация электролитов в водных растворах. Ионные уравнения реакций
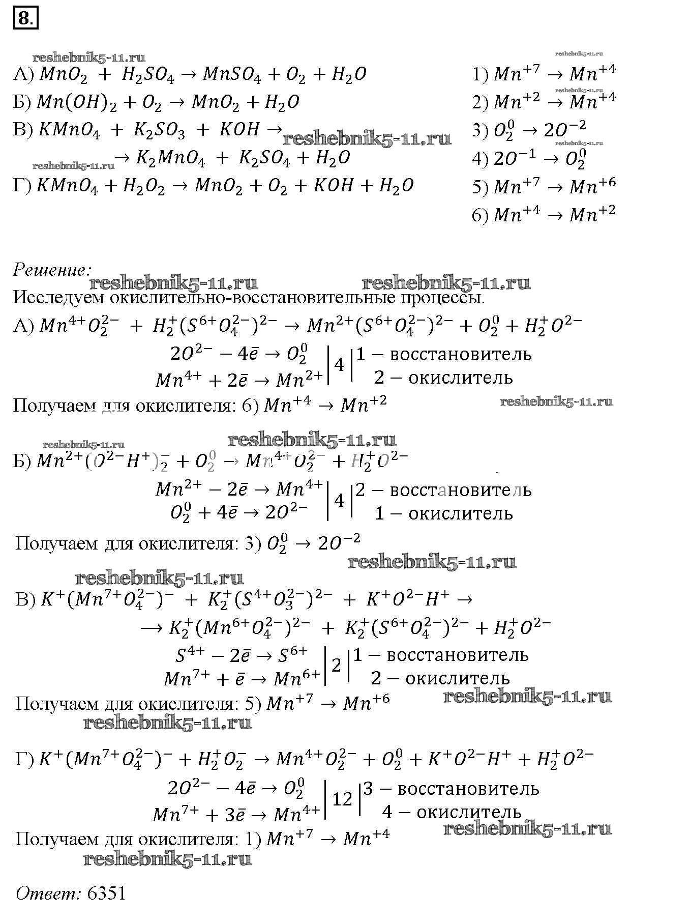
§40. Окислительно-восстановительные реакции
§41. Неорганические вещества, их номенклатура и классификация
§42. Характерные химические свойства неорганических веществ
Практические работы
ПР-1
ПР-2
ПР-3
Варианты
Задачи
ПР-4
ПР-5
ПР-6
Лабораторная работа
Готовая домашняя работа с ответами по Химии за 9 класс Габриелян Учебник Вертикаль Дрофа 2014 ФГОС - §40. Окислительно-восстановительные реакции 8