Химия за 9 класс Кузнецова Задачник Алгоритм успеха Вентана-граф глава №4. азот. соединения азота 4-30
Решебник / глава №4. азот. соединения азота / 4-30
 
                                Глава №1. Теоретические основы химических процессов
Глава №2. Теория электрической диссоциации
                                    
                        2-1
                    
                                    
                        2-2
                    
                                    
                        2-3
                    
                                    
                        2-4
                    
                                    
                        2-5
                    
                                    
                        2-6
                    
                                    
                        2-7
                    
                                    
                        2-8
                    
                                    
                        2-9
                    
                                    
                        2-10
                    
                                    
                        2-11
                    
                                    
                        2-12
                    
                                    
                        2-13
                    
                                    
                        2-14
                    
                                    
                        2-15
                    
                                    
                        2-16
                    
                                    
                        2-17
                    
                                    
                        2-18
                    
                                    
                        2-19
                    
                                    
                        2-20
                    
                                    
                        2-21
                    
                                    
                        2-22
                    
                                    
                        2-23
                    
                                    
                        2-24
                    
                                    
                        2-25
                    
                                    
                        2-26
                    
                                    
                        2-27
                    
                                    
                        2-28
                    
                                    
                        2-29
                    
                                    
                        2-30
                    
                                    
                        2-31
                    
                                    
                        2-32
                    
                                    
                        2-33
                    
                                    
                        2-34
                    
                                    
                        2-35
                    
                                    
                        2-36
                    
                                    
                        2-37
                    
                                    
                        2-38
                    
                                    
                        2-39
                    
                                    
                        2-40
                    
                                    
                        2-41
                    
                                    
                        2-42
                    
                                    
                        2-43
                    
                                    
                        2-44
                    
                                    
                        2-45
                    
                                    
                        2-46
                    
                                    
                        2-47
                    
                                    
                        2-48
                    
                                    
                        2-49
                    
                                    
                        2-50
                    
                                    
                        2-51
                    
                                    
                        2-52
                    
                                    
                        2-53
                    
                                    
                        2-54
                    
                                    
                        2-55
                    
                                    
                        2-56
                    
                                    
                        2-57
                    
                                    
                        2-58
                    
                                    
                        2-59
                    
                                    
                        2-60
                    
                                    
                        2-61
                    
                                    
                        2-62
                    
                                    
                        2-63
                    
                                    
                        2-64
                    
                                    
                        2-65
                    
                                    
                        2-66
                    
                                    
                        2-67
                    
                                    
                        2-68
                    
                                    
                        2-69
                    
                                    
                        2-70
                    
                                    
                        2-71
                    
                                    
                        2-72
                    
                                    
                        2-73
                    
                                    
                        2-74
                    
                                    
                        2-75
                    
                                    
                        2-76
                    
                                    
                        2-77
                    
                                    
                        2-78
                    
                                    
                        2-79
                    
                                    
                        2-80
                    
                                    
                        2-81
                    
                                    
                        2-82
                    
                                    
                        2-83
                    
                                    
                        2-84
                    
                                    
                        2-85
                    
                                    
                        2-86
                    
                                    
                        2-87
                    
                                    
                        2-88
                    
                                    
                        2-89
                    
                                    
                        2-90
                    
                                    
                        2-91
                    
                                    
                        2-92
                    
                                    
                        2-93
                    
                                    
                        2-94
                    
                                    
                        2-95
                    
                                    
                        2-96
                    
                                    
                        2-97
                    
                                    
                        2-98
                    
                                    
                        2-99
                    
                                    
                        2-100
                    
                                    
                        2-101
                    
                                    
                        2-102
                    
                                    
                        2-103
                    
                                    
                        2-104
                    
                                    
                        2-105
                    
                                    
                        2-106
                    
                                    
                        2-107
                    
                                    
                        2-108
                    
                                    
                        2-109
                    
                                    
                        2-110
                    
                                    
                        2-111
                    
                                    
                        2-112
                    
                                    
                        2-113
                    
                                    
                        2-114
                    
                                    
                        2-115
                    
                                    
                        2-116
                    
                                    
                        2-117
                    
                                    
                        2-118
                    
                            
                    Глава №3. Сера. Соединения серы
                                    
                        3-1
                    
                                    
                        3-2
                    
                                    
                        3-3
                    
                                    
                        3-4
                    
                                    
                        3-5
                    
                                    
                        3-6
                    
                                    
                        3-7
                    
                                    
                        3-8
                    
                                    
                        3-9
                    
                                    
                        3-10
                    
                                    
                        3-11
                    
                                    
                        3-12
                    
                                    
                        3-13
                    
                                    
                        3-14
                    
                                    
                        3-15
                    
                                    
                        3-16
                    
                                    
                        3-17
                    
                                    
                        3-18
                    
                                    
                        3-19
                    
                                    
                        3-20
                    
                                    
                        3-21
                    
                                    
                        3-22
                    
                                    
                        3-23
                    
                                    
                        3-24
                    
                                    
                        3-25
                    
                                    
                        3-26
                    
                                    
                        3-27
                    
                                    
                        3-28
                    
                                    
                        3-29
                    
                                    
                        3-30
                    
                                    
                        3-31
                    
                                    
                        3-32
                    
                                    
                        3-33
                    
                                    
                        3-34
                    
                                    
                        3-35
                    
                                    
                        3-36
                    
                                    
                        3-37
                    
                                    
                        3-38
                    
                                    
                        3-39
                    
                                    
                        3-40
                    
                                    
                        3-41
                    
                                    
                        3-42
                    
                                    
                        3-43
                    
                                    
                        3-44
                    
                                    
                        3-45
                    
                                    
                        3-46
                    
                                    
                        3-47
                    
                                    
                        3-48
                    
                                    
                        3-49
                    
                                    
                        3-50
                    
                                    
                        3-51
                    
                                    
                        3-52
                    
                                    
                        3-53
                    
                                    
                        3-54
                    
                                    
                        3-55
                    
                                    
                        3-56
                    
                                    
                        3-57
                    
                                    
                        3-58
                    
                                    
                        3-59
                    
                                    
                        3-60
                    
                                    
                        3-61
                    
                                    
                        3-62
                    
                                    
                        3-63
                    
                                    
                        3-64
                    
                                    
                        3-65
                    
                                    
                        3-66
                    
                                    
                        3-67
                    
                                    
                        3-68
                    
                                    
                        3-69
                    
                                    
                        3-70
                    
                                    
                        3-71
                    
                                    
                        3-72
                    
                                    
                        3-73
                    
                                    
                        3-74
                    
                                    
                        3-75
                    
                                    
                        3-76
                    
                                    
                        3-77
                    
                                    
                        3-78
                    
                                    
                        3-79
                    
                                    
                        3-80
                    
                                    
                        3-81
                    
                                    
                        3-82
                    
                                    
                        3-83
                    
                                    
                        3-84
                    
                                    
                        3-85
                    
                                    
                        3-86
                    
                                    
                        3-87
                    
                                    
                        3-88
                    
                                    
                        3-89
                    
                                    
                        3-90
                    
                                    
                        3-91
                    
                                    
                        3-92
                    
                                    
                        3-93
                    
                                    
                        3-94
                    
                                    
                        3-95
                    
                                    
                        3-96
                    
                                    
                        3-97
                    
                                    
                        3-98
                    
                                    
                        3-99
                    
                                    
                        3-100
                    
                                    
                        3-101
                    
                                    
                        3-102
                    
                                    
                        3-103
                    
                                    
                        3-104
                    
                                    
                        3-105
                    
                                    
                        3-106
                    
                            
                    Глава №4. Азот. Соединения азота
                                    
                        4-1
                    
                                    
                        4-2
                    
                                    
                        4-3
                    
                                    
                        4-4
                    
                                    
                        4-5
                    
                                    
                        4-6
                    
                                    
                        4-7
                    
                                    
                        4-8
                    
                                    
                        4-9
                    
                                    
                        4-10
                    
                                    
                        4-11
                    
                                    
                        4-12
                    
                                    
                        4-13
                    
                                    
                        4-14
                    
                                    
                        4-15
                    
                                    
                        4-16
                    
                                    
                        4-17
                    
                                    
                        4-18
                    
                                    
                        4-19
                    
                                    
                        4-20
                    
                                    
                        4-21
                    
                                    
                        4-22
                    
                                    
                        4-23
                    
                                    
                        4-24
                    
                                    
                        4-25
                    
                                    
                        4-26
                    
                                    
                        4-27
                    
                                    
                        4-28
                    
                                    
                        4-29
                    
                                    
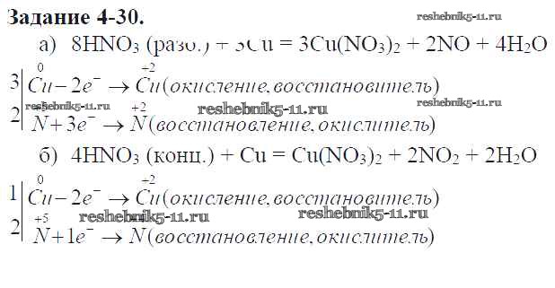
                        4-30
                    
                                    
                        4-31
                    
                                    
                        4-32
                    
                                    
                        4-33
                    
                                    
                        4-34
                    
                                    
                        4-35
                    
                                    
                        4-36
                    
                                    
                        4-37
                    
                                    
                        4-38
                    
                                    
                        4-39
                    
                                    
                        4-40
                    
                                    
                        4-41
                    
                                    
                        4-42
                    
                                    
                        4-43
                    
                                    
                        4-44
                    
                                    
                        4-45
                    
                                    
                        4-46
                    
                                    
                        4-47
                    
                                    
                        4-48
                    
                                    
                        4-49
                    
                                    
                        4-50
                    
                                    
                        4-51
                    
                                    
                        4-52
                    
                                    
                        4-53
                    
                                    
                        4-54
                    
                                    
                        4-55
                    
                                    
                        4-56
                    
                                    
                        4-57
                    
                                    
                        4-58
                    
                                    
                        4-59
                    
                                    
                        4-60
                    
                                    
                        4-61
                    
                                    
                        4-62
                    
                                    
                        4-63
                    
                                    
                        4-64
                    
                                    
                        4-65
                    
                                    
                        4-66
                    
                            
                    Глава №5. Фосфор. Соединения фосфора
Глава №6. Углерод и кремний
                                    
                        6-1
                    
                                    
                        6-2
                    
                                    
                        6-3
                    
                                    
                        6-4
                    
                                    
                        6-5
                    
                                    
                        6-6
                    
                                    
                        6-7
                    
                                    
                        6-8
                    
                                    
                        6-9
                    
                                    
                        6-10
                    
                                    
                        6-11
                    
                                    
                        6-12
                    
                                    
                        6-13
                    
                                    
                        6-14
                    
                                    
                        6-15
                    
                                    
                        6-16
                    
                                    
                        6-17
                    
                                    
                        6-18
                    
                                    
                        6-19
                    
                                    
                        6-20
                    
                                    
                        6-21
                    
                                    
                        6-22
                    
                                    
                        6-23
                    
                                    
                        6-24
                    
                                    
                        6-25
                    
                                    
                        6-26
                    
                                    
                        6-27
                    
                                    
                        6-28
                    
                                    
                        6-29
                    
                                    
                        6-30
                    
                                    
                        6-31
                    
                                    
                        6-32
                    
                                    
                        6-33
                    
                                    
                        6-34
                    
                                    
                        6-35
                    
                                    
                        6-36
                    
                                    
                        6-37
                    
                                    
                        6-38
                    
                                    
                        6-39
                    
                                    
                        6-40
                    
                                    
                        6-41
                    
                                    
                        6-42
                    
                                    
                        6-43
                    
                                    
                        6-44
                    
                                    
                        6-45
                    
                                    
                        6-46
                    
                                    
                        6-47
                    
                                    
                        6-48
                    
                                    
                        6-49
                    
                                    
                        6-50
                    
                                    
                        6-51
                    
                                    
                        6-52
                    
                                    
                        6-53
                    
                                    
                        6-54
                    
                                    
                        6-55
                    
                                    
                        6-56
                    
                                    
                        6-57
                    
                                    
                        6-58
                    
                                    
                        6-59
                    
                                    
                        6-60
                    
                                    
                        6-61
                    
                                    
                        6-62
                    
                                    
                        6-63
                    
                                    
                        6-64
                    
                                    
                        6-65
                    
                                    
                        6-66
                    
                                    
                        6-67
                    
                                    
                        6-68
                    
                                    
                        6-69
                    
                                    
                        6-70
                    
                            
                    Глава №7. Общие сведения об органических соединениях
Глава №8. Металлы
                                    
                        8-1
                    
                                    
                        8-2
                    
                                    
                        8-3
                    
                                    
                        8-4
                    
                                    
                        8-5
                    
                                    
                        8-6
                    
                                    
                        8-7
                    
                                    
                        8-8
                    
                                    
                        8-9
                    
                                    
                        8-10
                    
                                    
                        8-11
                    
                                    
                        8-12
                    
                                    
                        8-13
                    
                                    
                        8-14
                    
                                    
                        8-15
                    
                                    
                        8-16
                    
                                    
                        8-17
                    
                                    
                        8-18
                    
                                    
                        8-19
                    
                                    
                        8-20
                    
                                    
                        8-21
                    
                                    
                        8-22
                    
                                    
                        8-23
                    
                                    
                        8-24
                    
                                    
                        8-25
                    
                                    
                        8-26
                    
                                    
                        8-27
                    
                                    
                        8-28
                    
                                    
                        8-29
                    
                                    
                        8-30
                    
                                    
                        8-31
                    
                                    
                        8-32
                    
                                    
                        8-33
                    
                                    
                        8-34
                    
                                    
                        8-35
                    
                                    
                        8-36
                    
                                    
                        8-37
                    
                                    
                        8-38
                    
                                    
                        8-39
                    
                                    
                        8-40
                    
                                    
                        8-41
                    
                                    
                        8-42
                    
                                    
                        8-43
                    
                                    
                        8-44
                    
                                    
                        8-45
                    
                                    
                        8-46
                    
                                    
                        8-47
                    
                                    
                        8-48
                    
                                    
                        8-49
                    
                                    
                        8-50
                    
                                    
                        8-51
                    
                                    
                        8-52
                    
                                    
                        8-53
                    
                                    
                        8-54
                    
                                    
                        8-55
                    
                                    
                        8-56
                    
                                    
                        8-57
                    
                                    
                        8-58
                    
                                    
                        8-59
                    
                                    
                        8-60
                    
                                    
                        8-61
                    
                                    
                        8-62
                    
                                    
                        8-63
                    
                                    
                        8-64
                    
                                    
                        8-65
                    
                                    
                        8-66
                    
                                    
                        8-67
                    
                                    
                        8-68
                    
                                    
                        8-69
                    
                                    
                        8-70
                    
                                    
                        8-71
                    
                                    
                        8-72
                    
                                    
                        8-73
                    
                                    
                        8-74
                    
                                    
                        8-75
                    
                                    
                        8-76
                    
                                    
                        8-77
                    
                                    
                        8-78
                    
                                    
                        8-79
                    
                                    
                        8-80
                    
                                    
                        8-81
                    
                                    
                        8-82
                    
                                    
                        8-83
                    
                                    
                        8-84
                    
                                    
                        8-85
                    
                                    
                        8-86
                    
                                    
                        8-87
                    
                                    
                        8-88
                    
                                    
                        8-89
                    
                                    
                        8-90
                    
                                    
                        8-91
                    
                                    
                        8-92
                    
                                    
                        8-93
                    
                                    
                        8-94
                    
                                    
                        8-95
                    
                                    
                        8-96
                    
                                    
                        8-97
                    
                                    
                        8-98
                    
                                    
                        8-99
                    
                                    
                        8-100
                    
                                    
                        8-101
                    
                                    
                        8-102
                    
                                    
                        8-103
                    
                                    
                        8-104
                    
                                    
                        8-105
                    
                                    
                        8-106
                    
                                    
                        8-107
                    
                                    
                        8-108
                    
                                    
                        8-109
                    
                                    
                        8-110
                    
                                    
                        8-111
                    
                                    
                        8-112
                    
                                    
                        8-113
                    
                                    
                        8-114
                    
                                    
                        8-115
                    
                                    
                        8-116
                    
                                    
                        8-117
                    
                                    
                        8-118
                    
                                    
                        8-119
                    
                                    
                        8-120
                    
                                    
                        8-121
                    
                                    
                        8-122
                    
                                    
                        8-123
                    
                                    
                        8-124
                    
                                    
                        8-125
                    
                                    
                        8-126
                    
                                    
                        8-127
                    
                                    
                        8-128
                    
                                    
                        8-129
                    
                                    
                        8-130
                    
                                    
                        8-131
                    
                                    
                        8-132
                    
                                    
                        8-133
                    
                                    
                        8-134
                    
                                    
                        8-135
                    
                                    
                        8-136
                    
                            
                    Контрольные работы
Глава 1
Глава 2
Глава 3
Глава 4
Глава 5
Глава 6
Глава 8
Готовая домашняя работа с ответами по Химии за 9 класс Кузнецова, Левкин Задачник Алгоритм успеха Вентана-граф 2015 ФГОС - Глава №4. Азот. Соединения азота 4-30