Информатика за 9 класс Босова Учебник Бином §1.3 8
Решебник / глава 1 / §1.3 / 8

Глава 1
§1.1. Моделирование как метод познания
§1.2. Знаковые модели
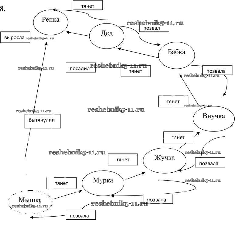
§1.3. Графические информационные модели
§1.4. Табличные информационные модели
§1.5. База данных как модель предметной области
§1.6. Система управления базами данных
Тестовые задания
Глава 2
§2.1. Решение задач на компьютере
§2.2. Одномерные массивы целых чисел
§2.3. Конструирование алгоритмов
§2.4. Запись вспомогательных алгоритмов на языке Паскаль
§2.5. Алгоритмы управления
Тестовые задания
Глава 3
§3.1. Электронные таблицы
§3.2. Организация вычислений в электронных таблицах
§3.3. Средства анализа и визуализации данных
Практические работы
Тестовые задания
Глава 4
§4.1. Локальные и глобальные компьютерные сети
§4.2. Всемирная компьютерная сеть Интернет
§4.3. Информационные ресурсы и сервиса Интернета
§4.4. Создание веб-сайта
Тестовые задания
Готовая домашняя работа с ответами по Информатике за 9 класс Босова, Босова Учебник Бином 2017 ФГОС - §1.3. Графические информационные модели 8