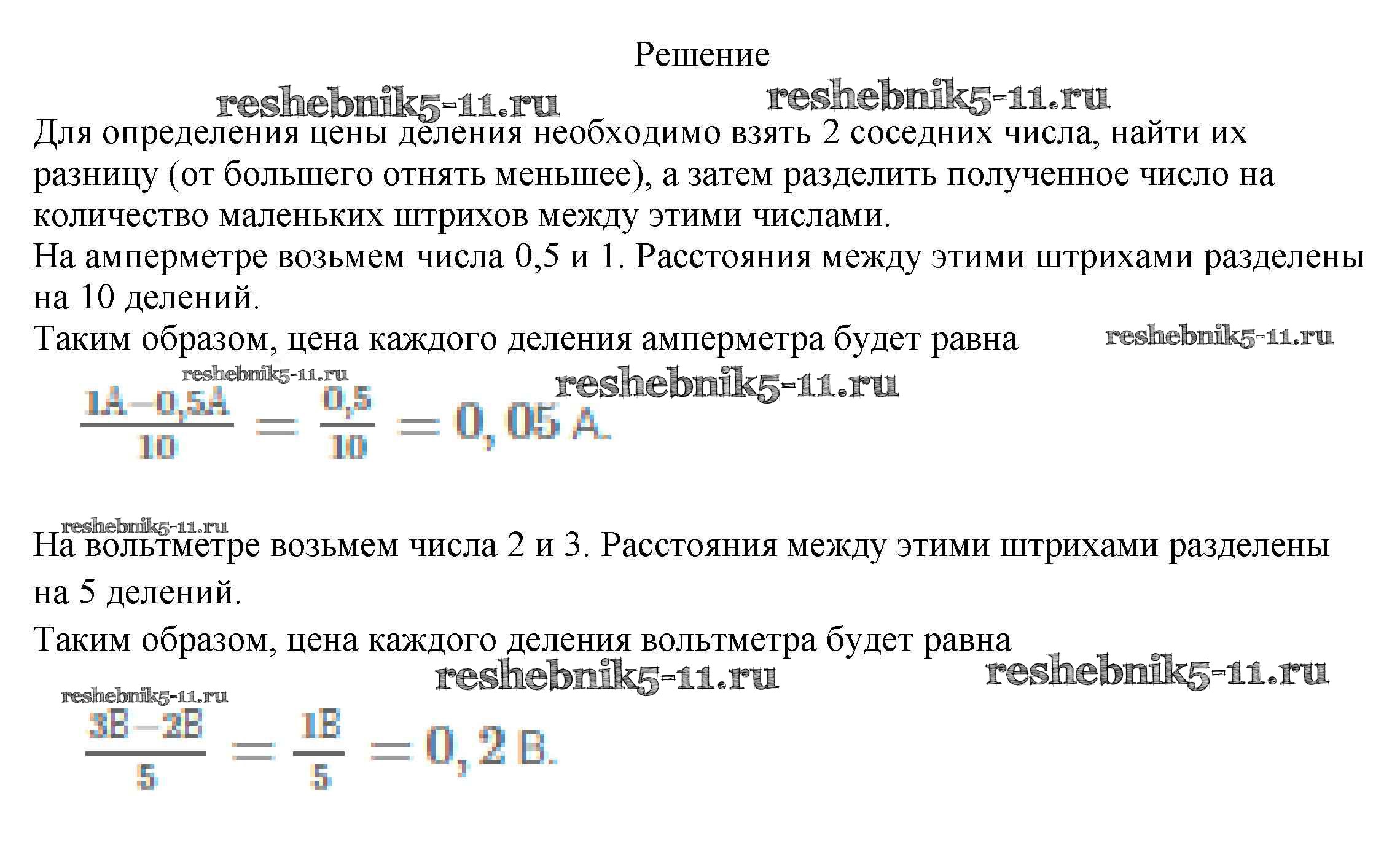
Физика за 7 класс Перышкин Учебник Вертикаль Дрофа упражнения 1
Решебник / новое издание / упражнения / 1

Решебник №1 / новое издание / упражнения / 1


Решебник №2 / новое издание / упражнения / 1

Решебник №3 / новое издание / упражнения / 1

Решебник №4 / новое издание / упражнения / 1



Новое издание (бело-красный учебник)
Упражнения
Задания. Параграфы
Вопросы. Параграфы
Проверь себя
Старое издание (синий учебник)
Упражнения
Задания
Вопросы. Параграфы
Лабораторные работы
Готовая домашняя работа с ответами по Физике за 7 класс Перышкин Учебник Вертикаль Дрофа 2016 ФГОС - Упражнения 1