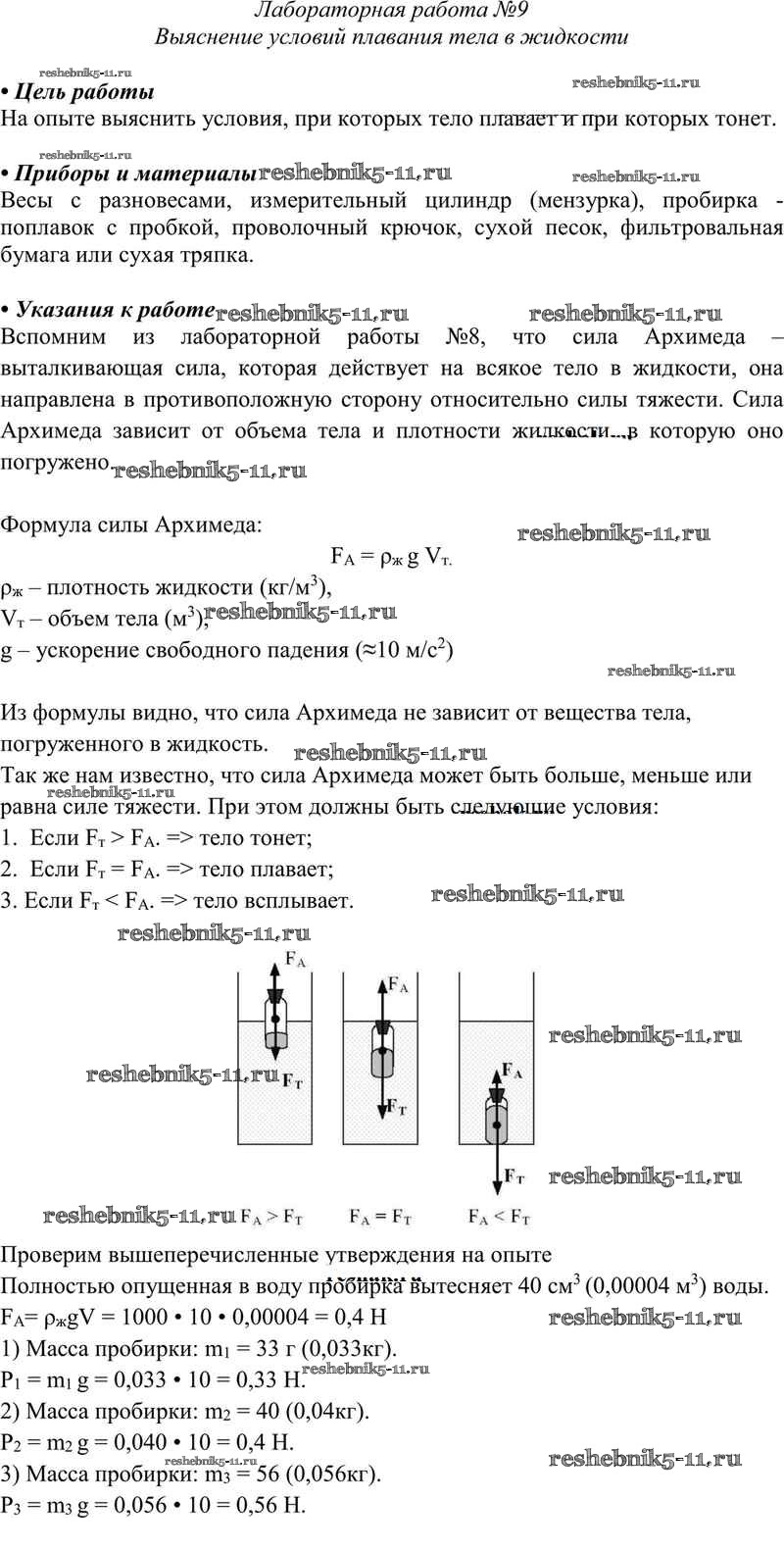
Физика за 7 класс Перышкин Учебник Вертикаль Дрофа лабораторная работа № 9
Решебник №1 / лабораторная работа № / 9

Решебник №2 / лабораторная работа № / 9

Решебник №3 / лабораторная работа № / 9


Решебник №4 / лабораторная работа № / 9



Новое издание (бело-красный учебник)
Упражнения
Задания. Параграфы
Вопросы. Параграфы
Проверь себя
Старое издание (синий учебник)
Упражнения
Задания
Вопросы. Параграфы
Лабораторные работы
Готовая домашняя работа с ответами по Физике за 7 класс Перышкин Учебник Вертикаль Дрофа 2016 ФГОС - Лабораторные работы 9