Алгебра за 9 класс Мордкович Задачник Мнемозина § 15 8
Решебник №1 / глава 4 / § 15 / 8
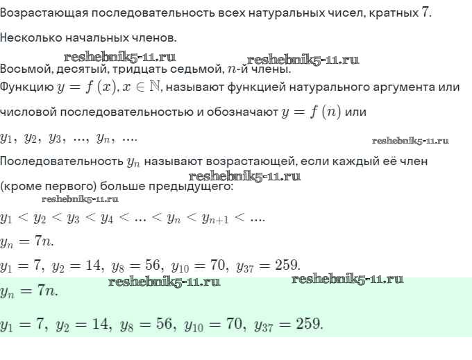
                                Решебник №2 / глава 4 / § 15 / 8
                                Повторение
Глава 1. Неравенства и системы неравенств
§ 1. Линейные и квадратные неравенства
§ 2. Рациональные неравенства
§ 3. Множества и операции над ними
§ 4. Системы рациональных неравенств
Контрольная работа №1
Вариант 1
Вариант 2
Глава 2. Системы уравнений
§ 5. Основные понятия
§ 6. Методы решения систем уравнений
§ 7. Системы уравнений как математические модели реальных ситуаций
Контрольная работа №2
Вариант 1
Вариант 2
Глава 3. Числовые функции
§ 8. Определение числовой функции. Область определения, область значений функции
§ 9. Способы задания функций
§ 10. Свойства функций
§ 11. Честные и нечестные функции
§ 12. Функции у = хп (п е N), их свойства и графики
§ 13. Функции у = х~" (п е N), их свойства и графики
§ 14. Функция у = 3√х, ее свойства и график
Контрольная работа №3
Вариант 1
Вариант 2
Глава 4. Прогрессии
§ 15. Числовые последовательности
§ 16. Арифметическая прогрессия
§ 17. Геометрическая прогрессия
Контрольная работа №4
Вариант 1
Вариант 2
Глава 5. Элементы комбинаторики, статистики и теории вероятностей
§ 18. Комбинаторные задачи
§ 19. Статистика — дизайн информации
§ 20. Простейшие вероятностные задачи
§ 21. Экспериментальные данные и вероятности событий
Контрольная работа №5
Вариант 1
Вариант 2
Итоговое повторение
Числовые выражения
Алгебраические выражения
Функции и графики
                                    
                        1
                    
                                    
                        2
                    
                                    
                        3
                    
                                    
                        4
                    
                                    
                        5
                    
                                    
                        6
                    
                                    
                        7
                    
                                    
                        8
                    
                                    
                        9
                    
                                    
                        10
                    
                                    
                        11
                    
                                    
                        12
                    
                                    
                        13
                    
                                    
                        14
                    
                                    
                        15
                    
                                    
                        16
                    
                                    
                        17
                    
                                    
                        18
                    
                                    
                        19
                    
                                    
                        20
                    
                                    
                        21
                    
                                    
                        22
                    
                                    
                        23
                    
                                    
                        24
                    
                                    
                        25
                    
                                    
                        26
                    
                                    
                        27
                    
                                    
                        28
                    
                                    
                        29
                    
                                    
                        30
                    
                                    
                        31
                    
                                    
                        32
                    
                                    
                        33
                    
                                    
                        34
                    
                                    
                        35
                    
                                    
                        36
                    
                                    
                        37
                    
                                    
                        38
                    
                                    
                        39
                    
                                    
                        40
                    
                                    
                        41
                    
                                    
                        42
                    
                                    
                        43
                    
                                    
                        44
                    
                                    
                        45
                    
                                    
                        46
                    
                                    
                        47
                    
                                    
                        48
                    
                                    
                        49
                    
                                    
                        50
                    
                                    
                        51
                    
                                    
                        52
                    
                                    
                        53
                    
                                    
                        54
                    
                                    
                        55
                    
                                    
                        56
                    
                                    
                        57
                    
                                    
                        58
                    
                                    
                        59
                    
                                    
                        60
                    
                                    
                        61
                    
                                    
                        62
                    
                                    
                        63
                    
                                    
                        64
                    
                                    
                        65
                    
                                    
                        66
                    
                                    
                        67
                    
                                    
                        68
                    
                                    
                        69
                    
                                    
                        70
                    
                                    
                        71
                    
                                    
                        72
                    
                                    
                        73
                    
                                    
                        74
                    
                                    
                        75
                    
                                    
                        76
                    
                                    
                        77
                    
                                    
                        78
                    
                                    
                        79
                    
                                    
                        80
                    
                                    
                        81
                    
                                    
                        82
                    
                                    
                        83
                    
                                    
                        84
                    
                                    
                        85
                    
                                    
                        86
                    
                                    
                        87
                    
                                    
                        88
                    
                                    
                        89
                    
                                    
                        90
                    
                                    
                        91
                    
                                    
                        92
                    
                                    
                        93
                    
                                    
                        94
                    
                                    
                        95
                    
                                    
                        96
                    
                                    
                        97
                    
                                    
                        98
                    
                                    
                        99
                    
                                    
                        100
                    
                                    
                        101
                    
                                    
                        102
                    
                                    
                        103
                    
                                    
                        104
                    
                                    
                        105
                    
                                    
                        106
                    
                                    
                        107
                    
                                    
                        108
                    
                                    
                        109
                    
                                    
                        110
                    
                                    
                        111
                    
                                    
                        112
                    
                                    
                        113
                    
                                    
                        114
                    
                                    
                        115
                    
                                    
                        116
                    
                                    
                        117
                    
                                    
                        118
                    
                                    
                        119
                    
                                    
                        120
                    
                                    
                        121
                    
                                    
                        122
                    
                                    
                        123
                    
                                    
                        124
                    
                                    
                        125
                    
                                    
                        126
                    
                                    
                        127
                    
                                    
                        128
                    
                                    
                        129
                    
                                    
                        130
                    
                                    
                        131
                    
                                    
                        132
                    
                                    
                        133
                    
                                    
                        134
                    
                                    
                        135
                    
                                    
                        136
                    
                                    
                        137
                    
                                    
                        138
                    
                                    
                        139
                    
                                    
                        140
                    
                                    
                        141
                    
                                    
                        142
                    
                                    
                        143
                    
                                    
                        144
                    
                                    
                        145
                    
                                    
                        146
                    
                                    
                        147
                    
                                    
                        148
                    
                                    
                        149
                    
                                    
                        150
                    
                                    
                        151
                    
                                    
                        152
                    
                                    
                        153
                    
                                    
                        154
                    
                                    
                        155
                    
                                    
                        156
                    
                                    
                        157
                    
                                    
                        158
                    
                                    
                        159
                    
                                    
                        160
                    
                                    
                        161
                    
                                    
                        162
                    
                                    
                        163
                    
                                    
                        164
                    
                                    
                        165
                    
                                    
                        166
                    
                                    
                        167
                    
                                    
                        168
                    
                                    
                        169
                    
                                    
                        170
                    
                                    
                        171
                    
                                    
                        172
                    
                                    
                        173
                    
                                    
                        174
                    
                                    
                        175
                    
                                    
                        176
                    
                                    
                        177
                    
                                    
                        178
                    
                                    
                        179
                    
                                    
                        180
                    
                                    
                        181
                    
                                    
                        182
                    
                                    
                        183
                    
                                    
                        184
                    
                                    
                        185
                    
                            
                    Уравнения и системы уравнений
Неравенства и системы неравенств
                                    
                        1
                    
                                    
                        2
                    
                                    
                        3
                    
                                    
                        4
                    
                                    
                        5
                    
                                    
                        6
                    
                                    
                        7
                    
                                    
                        8
                    
                                    
                        9
                    
                                    
                        10
                    
                                    
                        11
                    
                                    
                        12
                    
                                    
                        13
                    
                                    
                        14
                    
                                    
                        15
                    
                                    
                        16
                    
                                    
                        17
                    
                                    
                        18
                    
                                    
                        19
                    
                                    
                        20
                    
                                    
                        21
                    
                                    
                        22
                    
                                    
                        23
                    
                                    
                        24
                    
                                    
                        25
                    
                                    
                        26
                    
                                    
                        27
                    
                                    
                        28
                    
                                    
                        29
                    
                                    
                        30
                    
                                    
                        31
                    
                                    
                        32
                    
                                    
                        33
                    
                                    
                        34
                    
                                    
                        35
                    
                                    
                        36
                    
                                    
                        37
                    
                                    
                        38
                    
                                    
                        39
                    
                                    
                        40
                    
                                    
                        41
                    
                                    
                        42
                    
                                    
                        43
                    
                                    
                        44
                    
                                    
                        45
                    
                                    
                        46
                    
                                    
                        47
                    
                                    
                        48
                    
                                    
                        49
                    
                                    
                        50
                    
                                    
                        51
                    
                                    
                        52
                    
                                    
                        53
                    
                                    
                        54
                    
                                    
                        55
                    
                                    
                        56
                    
                                    
                        57
                    
                                    
                        58
                    
                                    
                        59
                    
                                    
                        60
                    
                                    
                        61
                    
                                    
                        62
                    
                                    
                        63
                    
                                    
                        64
                    
                                    
                        65
                    
                                    
                        66
                    
                                    
                        67
                    
                                    
                        68
                    
                                    
                        69
                    
                                    
                        70
                    
                                    
                        71
                    
                                    
                        72
                    
                                    
                        73
                    
                                    
                        74
                    
                                    
                        75
                    
                                    
                        76
                    
                                    
                        77
                    
                                    
                        78
                    
                                    
                        79
                    
                                    
                        80
                    
                                    
                        81
                    
                                    
                        82
                    
                                    
                        83
                    
                                    
                        84
                    
                                    
                        85
                    
                                    
                        86
                    
                                    
                        87
                    
                                    
                        88
                    
                                    
                        89
                    
                                    
                        90
                    
                                    
                        91
                    
                                    
                        92
                    
                                    
                        93
                    
                                    
                        94
                    
                                    
                        95
                    
                                    
                        96
                    
                                    
                        97
                    
                                    
                        98
                    
                                    
                        99
                    
                                    
                        100
                    
                                    
                        101
                    
                                    
                        102
                    
                                    
                        103
                    
                                    
                        104
                    
                                    
                        105
                    
                                    
                        106
                    
                                    
                        107
                    
                                    
                        108
                    
                                    
                        109
                    
                                    
                        110
                    
                                    
                        111
                    
                                    
                        112
                    
                                    
                        113
                    
                                    
                        114
                    
                                    
                        115
                    
                            
                    Задачи на составление уравнений или систем уравнений
Арифметическая и геометрическая прогрессии
Готовая домашняя работа с ответами по Алгебре за 9 класс Мордкович, Александрова, Мишустина, Тульчинская, Семёнов Задачник Часть 2 Мнемозина 2010 ФГОС - § 15. Числовые последовательности 8