Алгебра за 9 класс Мордкович Задачник Мнемозина § 17 17
Решебник №1 / глава 4 / § 17 / 17

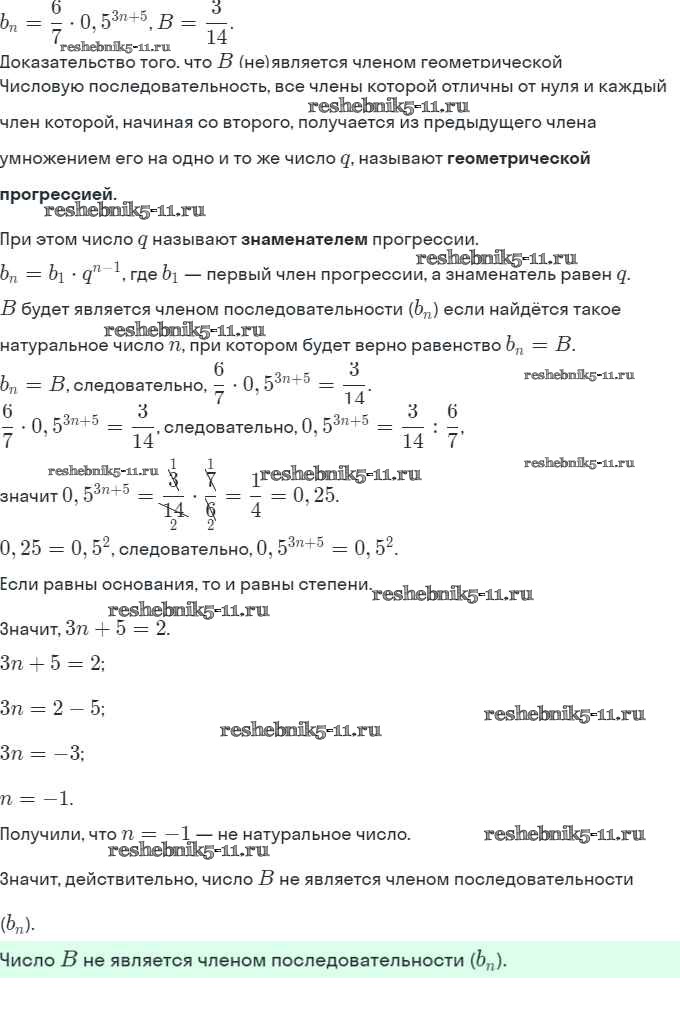
Решебник №2 / глава 4 / § 17 / 17

Повторение
Глава 1. Неравенства и системы неравенств
§ 1. Линейные и квадратные неравенства
§ 2. Рациональные неравенства
§ 3. Множества и операции над ними
§ 4. Системы рациональных неравенств
Контрольная работа №1
Вариант 1
Вариант 2
Глава 2. Системы уравнений
§ 5. Основные понятия
§ 6. Методы решения систем уравнений
§ 7. Системы уравнений как математические модели реальных ситуаций
Контрольная работа №2
Вариант 1
Вариант 2
Глава 3. Числовые функции
§ 8. Определение числовой функции. Область определения, область значений функции
§ 9. Способы задания функций
§ 10. Свойства функций
§ 11. Честные и нечестные функции
§ 12. Функции у = хп (п е N), их свойства и графики
§ 13. Функции у = х~" (п е N), их свойства и графики
§ 14. Функция у = 3√х, ее свойства и график
Контрольная работа №3
Вариант 1
Вариант 2
Глава 4. Прогрессии
§ 15. Числовые последовательности
§ 16. Арифметическая прогрессия
§ 17. Геометрическая прогрессия
Контрольная работа №4
Вариант 1
Вариант 2
Глава 5. Элементы комбинаторики, статистики и теории вероятностей
§ 18. Комбинаторные задачи
§ 19. Статистика — дизайн информации
§ 20. Простейшие вероятностные задачи
§ 21. Экспериментальные данные и вероятности событий
Контрольная работа №5
Вариант 1
Вариант 2
Итоговое повторение
Числовые выражения
Алгебраические выражения
Функции и графики
1
2
3
4
5
6
7
8
9
10
11
12
13
14
15
16
17
18
19
20
21
22
23
24
25
26
27
28
29
30
31
32
33
34
35
36
37
38
39
40
41
42
43
44
45
46
47
48
49
50
51
52
53
54
55
56
57
58
59
60
61
62
63
64
65
66
67
68
69
70
71
72
73
74
75
76
77
78
79
80
81
82
83
84
85
86
87
88
89
90
91
92
93
94
95
96
97
98
99
100
101
102
103
104
105
106
107
108
109
110
111
112
113
114
115
116
117
118
119
120
121
122
123
124
125
126
127
128
129
130
131
132
133
134
135
136
137
138
139
140
141
142
143
144
145
146
147
148
149
150
151
152
153
154
155
156
157
158
159
160
161
162
163
164
165
166
167
168
169
170
171
172
173
174
175
176
177
178
179
180
181
182
183
184
185
Уравнения и системы уравнений
Неравенства и системы неравенств
1
2
3
4
5
6
7
8
9
10
11
12
13
14
15
16
17
18
19
20
21
22
23
24
25
26
27
28
29
30
31
32
33
34
35
36
37
38
39
40
41
42
43
44
45
46
47
48
49
50
51
52
53
54
55
56
57
58
59
60
61
62
63
64
65
66
67
68
69
70
71
72
73
74
75
76
77
78
79
80
81
82
83
84
85
86
87
88
89
90
91
92
93
94
95
96
97
98
99
100
101
102
103
104
105
106
107
108
109
110
111
112
113
114
115
Задачи на составление уравнений или систем уравнений
Арифметическая и геометрическая прогрессии
Готовая домашняя работа с ответами по Алгебре за 9 класс Мордкович, Александрова, Мишустина, Тульчинская, Семёнов Задачник Часть 2 Мнемозина 2010 ФГОС - § 17. Геометрическая прогрессия 17