Физика за 7-9 класс Лукашик Сборник задач Просвещение задание № 1145
Решебник №1 / задание № / 1145
 
                                Решебник №2 / задание № / 1145
 
                                Решебник №3 / задание № / 1145
 
                                Решебник №4 / задание № / 1145
 
                                Задания
                                    
                        1
                    
                                    
                        2
                    
                                    
                        3
                    
                                    
                        4
                    
                                    
                        5
                    
                                    
                        6
                    
                                    
                        7
                    
                                    
                        8
                    
                                    
                        9
                    
                                    
                        10
                    
                                    
                        11
                    
                                    
                        12
                    
                                    
                        13
                    
                                    
                        14
                    
                                    
                        15
                    
                                    
                        16
                    
                                    
                        17
                    
                                    
                        18
                    
                                    
                        19
                    
                                    
                        20
                    
                                    
                        21
                    
                                    
                        22
                    
                                    
                        23
                    
                                    
                        24
                    
                                    
                        25
                    
                                    
                        26
                    
                                    
                        27
                    
                                    
                        28
                    
                                    
                        29
                    
                                    
                        30
                    
                                    
                        31
                    
                                    
                        32
                    
                                    
                        33
                    
                                    
                        34
                    
                                    
                        35
                    
                                    
                        36
                    
                                    
                        37
                    
                                    
                        38
                    
                                    
                        39
                    
                                    
                        40
                    
                                    
                        41
                    
                                    
                        42
                    
                                    
                        43
                    
                                    
                        44
                    
                                    
                        45
                    
                                    
                        46
                    
                                    
                        47
                    
                                    
                        48
                    
                                    
                        49
                    
                                    
                        50
                    
                                    
                        51
                    
                                    
                        52
                    
                                    
                        53
                    
                                    
                        54
                    
                                    
                        55
                    
                                    
                        56
                    
                                    
                        57
                    
                                    
                        58
                    
                                    
                        59
                    
                                    
                        60
                    
                                    
                        61
                    
                                    
                        62
                    
                                    
                        63
                    
                                    
                        64
                    
                                    
                        65
                    
                                    
                        66
                    
                                    
                        67
                    
                                    
                        68
                    
                                    
                        69
                    
                                    
                        70
                    
                                    
                        71
                    
                                    
                        72
                    
                                    
                        73
                    
                                    
                        74
                    
                                    
                        75
                    
                                    
                        76
                    
                                    
                        77
                    
                                    
                        78
                    
                                    
                        79
                    
                                    
                        80
                    
                                    
                        81
                    
                                    
                        82
                    
                                    
                        83
                    
                                    
                        84
                    
                                    
                        85
                    
                                    
                        86
                    
                                    
                        87
                    
                                    
                        88
                    
                                    
                        89
                    
                                    
                        90
                    
                                    
                        91
                    
                                    
                        92
                    
                                    
                        93
                    
                                    
                        94
                    
                                    
                        95
                    
                                    
                        96
                    
                                    
                        97
                    
                                    
                        98
                    
                                    
                        99
                    
                                    
                        100
                    
                                    
                        101
                    
                                    
                        102
                    
                                    
                        103
                    
                                    
                        104
                    
                                    
                        105
                    
                                    
                        106
                    
                                    
                        107
                    
                                    
                        108
                    
                                    
                        109
                    
                                    
                        110
                    
                                    
                        111
                    
                                    
                        112
                    
                                    
                        113
                    
                                    
                        114
                    
                                    
                        115
                    
                                    
                        116
                    
                                    
                        117
                    
                                    
                        118
                    
                                    
                        119
                    
                                    
                        120
                    
                                    
                        121
                    
                                    
                        122
                    
                                    
                        123
                    
                                    
                        124
                    
                                    
                        125
                    
                                    
                        126
                    
                                    
                        127
                    
                                    
                        128
                    
                                    
                        129
                    
                                    
                        130
                    
                                    
                        131
                    
                                    
                        132
                    
                                    
                        133
                    
                                    
                        134
                    
                                    
                        135
                    
                                    
                        136
                    
                                    
                        137
                    
                                    
                        138
                    
                                    
                        139
                    
                                    
                        140
                    
                                    
                        141
                    
                                    
                        142
                    
                                    
                        143
                    
                                    
                        144
                    
                                    
                        145
                    
                                    
                        146
                    
                                    
                        147
                    
                                    
                        148
                    
                                    
                        149
                    
                                    
                        150
                    
                                    
                        151
                    
                                    
                        152
                    
                                    
                        153
                    
                                    
                        154
                    
                                    
                        155
                    
                                    
                        156
                    
                                    
                        157
                    
                                    
                        158
                    
                                    
                        159
                    
                                    
                        160
                    
                                    
                        161
                    
                                    
                        162
                    
                                    
                        163
                    
                                    
                        164
                    
                                    
                        165
                    
                                    
                        166
                    
                                    
                        167
                    
                                    
                        168
                    
                                    
                        169
                    
                                    
                        170
                    
                                    
                        171
                    
                                    
                        172
                    
                                    
                        173
                    
                                    
                        174
                    
                                    
                        175
                    
                                    
                        176
                    
                                    
                        177
                    
                                    
                        178
                    
                                    
                        179
                    
                                    
                        180
                    
                                    
                        181
                    
                                    
                        182
                    
                                    
                        183
                    
                                    
                        184
                    
                                    
                        185
                    
                                    
                        186
                    
                                    
                        187
                    
                                    
                        188
                    
                                    
                        189
                    
                                    
                        190
                    
                                    
                        191
                    
                                    
                        192
                    
                                    
                        193
                    
                                    
                        194
                    
                                    
                        195
                    
                                    
                        196
                    
                                    
                        197
                    
                                    
                        198
                    
                                    
                        199
                    
                                    
                        200
                    
                                    
                        201
                    
                                    
                        202
                    
                                    
                        203
                    
                                    
                        204
                    
                                    
                        205
                    
                                    
                        206
                    
                                    
                        207
                    
                                    
                        208
                    
                                    
                        209
                    
                                    
                        210
                    
                                    
                        211
                    
                                    
                        212
                    
                                    
                        213
                    
                                    
                        214
                    
                                    
                        215
                    
                                    
                        216
                    
                                    
                        217
                    
                                    
                        218
                    
                                    
                        219
                    
                                    
                        220
                    
                                    
                        221
                    
                                    
                        222
                    
                                    
                        223
                    
                                    
                        224
                    
                                    
                        225
                    
                                    
                        226
                    
                                    
                        227
                    
                                    
                        228
                    
                                    
                        229
                    
                                    
                        230
                    
                                    
                        231
                    
                                    
                        232
                    
                                    
                        233
                    
                                    
                        234
                    
                                    
                        235
                    
                                    
                        236
                    
                                    
                        237
                    
                                    
                        238
                    
                                    
                        239
                    
                                    
                        240
                    
                                    
                        241
                    
                                    
                        242
                    
                                    
                        243
                    
                                    
                        244
                    
                                    
                        245
                    
                                    
                        246
                    
                                    
                        247
                    
                                    
                        248
                    
                                    
                        249
                    
                                    
                        250
                    
                                    
                        251
                    
                                    
                        252
                    
                                    
                        253
                    
                                    
                        254
                    
                                    
                        255
                    
                                    
                        256
                    
                                    
                        257
                    
                                    
                        258
                    
                                    
                        259
                    
                                    
                        260
                    
                                    
                        261
                    
                                    
                        262
                    
                                    
                        263
                    
                                    
                        264
                    
                                    
                        265
                    
                                    
                        266
                    
                                    
                        267
                    
                                    
                        268
                    
                                    
                        269
                    
                                    
                        270
                    
                                    
                        271
                    
                                    
                        272
                    
                                    
                        273
                    
                                    
                        274
                    
                                    
                        275
                    
                                    
                        276
                    
                                    
                        277
                    
                                    
                        278
                    
                                    
                        279
                    
                                    
                        280
                    
                                    
                        281
                    
                                    
                        282
                    
                                    
                        283
                    
                                    
                        284
                    
                                    
                        285
                    
                                    
                        286
                    
                                    
                        287
                    
                                    
                        288
                    
                                    
                        289
                    
                                    
                        290
                    
                                    
                        291
                    
                                    
                        292
                    
                                    
                        293
                    
                                    
                        294
                    
                                    
                        295
                    
                                    
                        296
                    
                                    
                        297
                    
                                    
                        298
                    
                                    
                        299
                    
                                    
                        300
                    
                                    
                        301
                    
                                    
                        302
                    
                                    
                        303
                    
                                    
                        304
                    
                                    
                        305
                    
                                    
                        306
                    
                                    
                        307
                    
                                    
                        308
                    
                                    
                        309
                    
                                    
                        310
                    
                                    
                        311
                    
                                    
                        312
                    
                                    
                        313
                    
                                    
                        314
                    
                                    
                        315
                    
                                    
                        316
                    
                                    
                        317
                    
                                    
                        318
                    
                                    
                        319
                    
                                    
                        320
                    
                                    
                        321
                    
                                    
                        322
                    
                                    
                        323
                    
                                    
                        324
                    
                                    
                        325
                    
                                    
                        326
                    
                                    
                        327
                    
                                    
                        328
                    
                                    
                        329
                    
                                    
                        330
                    
                                    
                        331
                    
                                    
                        332
                    
                                    
                        333
                    
                                    
                        334
                    
                                    
                        335
                    
                                    
                        336
                    
                                    
                        337
                    
                                    
                        338
                    
                                    
                        339
                    
                                    
                        340
                    
                                    
                        341
                    
                                    
                        342
                    
                                    
                        343
                    
                                    
                        344
                    
                                    
                        345
                    
                                    
                        346
                    
                                    
                        347
                    
                                    
                        348
                    
                                    
                        349
                    
                                    
                        350
                    
                                    
                        351
                    
                                    
                        352
                    
                                    
                        353
                    
                                    
                        354
                    
                                    
                        355
                    
                                    
                        356
                    
                                    
                        357
                    
                                    
                        358
                    
                                    
                        359
                    
                                    
                        360
                    
                                    
                        361
                    
                                    
                        362
                    
                                    
                        363
                    
                                    
                        364
                    
                                    
                        365
                    
                                    
                        366
                    
                                    
                        367
                    
                                    
                        368
                    
                                    
                        369
                    
                                    
                        370
                    
                                    
                        371
                    
                                    
                        372
                    
                                    
                        373
                    
                                    
                        374
                    
                                    
                        375
                    
                                    
                        376
                    
                                    
                        377
                    
                                    
                        378
                    
                                    
                        379
                    
                                    
                        380
                    
                                    
                        381
                    
                                    
                        382
                    
                                    
                        383
                    
                                    
                        384
                    
                                    
                        385
                    
                                    
                        386
                    
                                    
                        387
                    
                                    
                        388
                    
                                    
                        389
                    
                                    
                        390
                    
                                    
                        391
                    
                                    
                        392
                    
                                    
                        393
                    
                                    
                        394
                    
                                    
                        395
                    
                                    
                        396
                    
                                    
                        397
                    
                                    
                        398
                    
                                    
                        399
                    
                                    
                        400
                    
                                    
                        401
                    
                                    
                        402
                    
                                    
                        403
                    
                                    
                        404
                    
                                    
                        405
                    
                                    
                        406
                    
                                    
                        407
                    
                                    
                        408
                    
                                    
                        409
                    
                                    
                        410
                    
                                    
                        411
                    
                                    
                        412
                    
                                    
                        413
                    
                                    
                        414
                    
                                    
                        415
                    
                                    
                        416
                    
                                    
                        417
                    
                                    
                        418
                    
                                    
                        419
                    
                                    
                        420
                    
                                    
                        421
                    
                                    
                        422
                    
                                    
                        423
                    
                                    
                        424
                    
                                    
                        425
                    
                                    
                        426
                    
                                    
                        427
                    
                                    
                        428
                    
                                    
                        429
                    
                                    
                        430
                    
                                    
                        431
                    
                                    
                        432
                    
                                    
                        433
                    
                                    
                        434
                    
                                    
                        435
                    
                                    
                        436
                    
                                    
                        437
                    
                                    
                        438
                    
                                    
                        439
                    
                                    
                        440
                    
                                    
                        441
                    
                                    
                        442
                    
                                    
                        443
                    
                                    
                        444
                    
                                    
                        445
                    
                                    
                        446
                    
                                    
                        447
                    
                                    
                        448
                    
                                    
                        449
                    
                                    
                        450
                    
                                    
                        451
                    
                                    
                        452
                    
                                    
                        453
                    
                                    
                        454
                    
                                    
                        455
                    
                                    
                        456
                    
                                    
                        457
                    
                                    
                        458
                    
                                    
                        459
                    
                                    
                        460
                    
                                    
                        461
                    
                                    
                        462
                    
                                    
                        463
                    
                                    
                        464
                    
                                    
                        465
                    
                                    
                        466
                    
                                    
                        467
                    
                                    
                        468
                    
                                    
                        469
                    
                                    
                        470
                    
                                    
                        471
                    
                                    
                        472
                    
                                    
                        473
                    
                                    
                        474
                    
                                    
                        475
                    
                                    
                        476
                    
                                    
                        477
                    
                                    
                        478
                    
                                    
                        479
                    
                                    
                        480
                    
                                    
                        481
                    
                                    
                        482
                    
                                    
                        483
                    
                                    
                        484
                    
                                    
                        485
                    
                                    
                        486
                    
                                    
                        487
                    
                                    
                        488
                    
                                    
                        489
                    
                                    
                        490
                    
                                    
                        491
                    
                                    
                        492
                    
                                    
                        493
                    
                                    
                        494
                    
                                    
                        495
                    
                                    
                        496
                    
                                    
                        497
                    
                                    
                        498
                    
                                    
                        499
                    
                                    
                        500
                    
                                    
                        501
                    
                                    
                        502
                    
                                    
                        503
                    
                                    
                        504
                    
                                    
                        505
                    
                                    
                        506
                    
                                    
                        507
                    
                                    
                        508
                    
                                    
                        509
                    
                                    
                        510
                    
                                    
                        511
                    
                                    
                        512
                    
                                    
                        513
                    
                                    
                        514
                    
                                    
                        515
                    
                                    
                        516
                    
                                    
                        517
                    
                                    
                        518
                    
                                    
                        519
                    
                                    
                        520
                    
                                    
                        521
                    
                                    
                        522
                    
                                    
                        523
                    
                                    
                        524
                    
                                    
                        525
                    
                                    
                        526
                    
                                    
                        527
                    
                                    
                        528
                    
                                    
                        529
                    
                                    
                        530
                    
                                    
                        531
                    
                                    
                        532
                    
                                    
                        533
                    
                                    
                        534
                    
                                    
                        535
                    
                                    
                        536
                    
                                    
                        537
                    
                                    
                        538
                    
                                    
                        539
                    
                                    
                        540
                    
                                    
                        541
                    
                                    
                        542
                    
                                    
                        543
                    
                                    
                        544
                    
                                    
                        545
                    
                                    
                        546
                    
                                    
                        547
                    
                                    
                        548
                    
                                    
                        549
                    
                                    
                        550
                    
                                    
                        551
                    
                                    
                        552
                    
                                    
                        553
                    
                                    
                        554
                    
                                    
                        555
                    
                                    
                        556
                    
                                    
                        557
                    
                                    
                        558
                    
                                    
                        559
                    
                                    
                        560
                    
                                    
                        561
                    
                                    
                        562
                    
                                    
                        563
                    
                                    
                        564
                    
                                    
                        565
                    
                                    
                        566
                    
                                    
                        567
                    
                                    
                        568
                    
                                    
                        569
                    
                                    
                        570
                    
                                    
                        571
                    
                                    
                        572
                    
                                    
                        573
                    
                                    
                        574
                    
                                    
                        575
                    
                                    
                        576
                    
                                    
                        577
                    
                                    
                        578
                    
                                    
                        579
                    
                                    
                        580
                    
                                    
                        581
                    
                                    
                        582
                    
                                    
                        583
                    
                                    
                        584
                    
                                    
                        585
                    
                                    
                        586
                    
                                    
                        587
                    
                                    
                        588
                    
                                    
                        589
                    
                                    
                        590
                    
                                    
                        591
                    
                                    
                        592
                    
                                    
                        593
                    
                                    
                        594
                    
                                    
                        595
                    
                                    
                        596
                    
                                    
                        597
                    
                                    
                        598
                    
                                    
                        599
                    
                                    
                        600
                    
                                    
                        601
                    
                                    
                        602
                    
                                    
                        603
                    
                                    
                        604
                    
                                    
                        605
                    
                                    
                        606
                    
                                    
                        607
                    
                                    
                        608
                    
                                    
                        609
                    
                                    
                        610
                    
                                    
                        611
                    
                                    
                        612
                    
                                    
                        613
                    
                                    
                        614
                    
                                    
                        615
                    
                                    
                        616
                    
                                    
                        617
                    
                                    
                        618
                    
                                    
                        619
                    
                                    
                        620
                    
                                    
                        621
                    
                                    
                        622
                    
                                    
                        623
                    
                                    
                        624
                    
                                    
                        625
                    
                                    
                        626
                    
                                    
                        627
                    
                                    
                        628
                    
                                    
                        629
                    
                                    
                        630
                    
                                    
                        631
                    
                                    
                        632
                    
                                    
                        633
                    
                                    
                        634
                    
                                    
                        635
                    
                                    
                        636
                    
                                    
                        637
                    
                                    
                        638
                    
                                    
                        639
                    
                                    
                        640
                    
                                    
                        641
                    
                                    
                        642
                    
                                    
                        643
                    
                                    
                        644
                    
                                    
                        645
                    
                                    
                        646
                    
                                    
                        647
                    
                                    
                        648
                    
                                    
                        649
                    
                                    
                        650
                    
                                    
                        651
                    
                                    
                        652
                    
                                    
                        653
                    
                                    
                        654
                    
                                    
                        655
                    
                                    
                        656
                    
                                    
                        657
                    
                                    
                        658
                    
                                    
                        659
                    
                                    
                        660
                    
                                    
                        661
                    
                                    
                        662
                    
                                    
                        663
                    
                                    
                        664
                    
                                    
                        665
                    
                                    
                        666
                    
                                    
                        667
                    
                                    
                        668
                    
                                    
                        669
                    
                                    
                        670
                    
                                    
                        671
                    
                                    
                        672
                    
                                    
                        673
                    
                                    
                        674
                    
                                    
                        675
                    
                                    
                        676
                    
                                    
                        677
                    
                                    
                        678
                    
                                    
                        679
                    
                                    
                        680
                    
                                    
                        681
                    
                                    
                        682
                    
                                    
                        683
                    
                                    
                        684
                    
                                    
                        685
                    
                                    
                        686
                    
                                    
                        687
                    
                                    
                        688
                    
                                    
                        689
                    
                                    
                        690
                    
                                    
                        691
                    
                                    
                        692
                    
                                    
                        693
                    
                                    
                        694
                    
                                    
                        695
                    
                                    
                        696
                    
                                    
                        697
                    
                                    
                        698
                    
                                    
                        699
                    
                                    
                        700
                    
                                    
                        701
                    
                                    
                        702
                    
                                    
                        703
                    
                                    
                        704
                    
                                    
                        705
                    
                                    
                        706
                    
                                    
                        707
                    
                                    
                        708
                    
                                    
                        709
                    
                                    
                        710
                    
                                    
                        711
                    
                                    
                        712
                    
                                    
                        713
                    
                                    
                        714
                    
                                    
                        715
                    
                                    
                        716
                    
                                    
                        717
                    
                                    
                        718
                    
                                    
                        719
                    
                                    
                        720
                    
                                    
                        721
                    
                                    
                        722
                    
                                    
                        723
                    
                                    
                        724
                    
                                    
                        725
                    
                                    
                        726
                    
                                    
                        727
                    
                                    
                        728
                    
                                    
                        729
                    
                                    
                        730
                    
                                    
                        731
                    
                                    
                        732
                    
                                    
                        733
                    
                                    
                        734
                    
                                    
                        735
                    
                                    
                        736
                    
                                    
                        737
                    
                                    
                        738
                    
                                    
                        739
                    
                                    
                        740
                    
                                    
                        741
                    
                                    
                        742
                    
                                    
                        743
                    
                                    
                        744
                    
                                    
                        745
                    
                                    
                        746
                    
                                    
                        747
                    
                                    
                        748
                    
                                    
                        749
                    
                                    
                        750
                    
                                    
                        751
                    
                                    
                        752
                    
                                    
                        753
                    
                                    
                        754
                    
                                    
                        755
                    
                                    
                        756
                    
                                    
                        757
                    
                                    
                        758
                    
                                    
                        759
                    
                                    
                        760
                    
                                    
                        761
                    
                                    
                        762
                    
                                    
                        763
                    
                                    
                        764
                    
                                    
                        765
                    
                                    
                        766
                    
                                    
                        767
                    
                                    
                        768
                    
                                    
                        769
                    
                                    
                        770
                    
                                    
                        771
                    
                                    
                        772
                    
                                    
                        773
                    
                                    
                        774
                    
                                    
                        775
                    
                                    
                        776
                    
                                    
                        777
                    
                                    
                        778
                    
                                    
                        779
                    
                                    
                        780
                    
                                    
                        781
                    
                                    
                        782
                    
                                    
                        783
                    
                                    
                        784
                    
                                    
                        785
                    
                                    
                        786
                    
                                    
                        787
                    
                                    
                        788
                    
                                    
                        789
                    
                                    
                        790
                    
                                    
                        791
                    
                                    
                        792
                    
                                    
                        793
                    
                                    
                        794
                    
                                    
                        795
                    
                                    
                        796
                    
                                    
                        797
                    
                                    
                        798
                    
                                    
                        799
                    
                                    
                        800
                    
                                    
                        801
                    
                                    
                        802
                    
                                    
                        803
                    
                                    
                        804
                    
                                    
                        805
                    
                                    
                        806
                    
                                    
                        807
                    
                                    
                        808
                    
                                    
                        809
                    
                                    
                        810
                    
                                    
                        811
                    
                                    
                        812
                    
                                    
                        813
                    
                                    
                        814
                    
                                    
                        815
                    
                                    
                        816
                    
                                    
                        817
                    
                                    
                        818
                    
                                    
                        819
                    
                                    
                        820
                    
                                    
                        821
                    
                                    
                        822
                    
                                    
                        823
                    
                                    
                        824
                    
                                    
                        825
                    
                                    
                        826
                    
                                    
                        827
                    
                                    
                        828
                    
                                    
                        829
                    
                                    
                        830
                    
                                    
                        831
                    
                                    
                        832
                    
                                    
                        833
                    
                                    
                        834
                    
                                    
                        835
                    
                                    
                        836
                    
                                    
                        837
                    
                                    
                        838
                    
                                    
                        839
                    
                                    
                        840
                    
                                    
                        841
                    
                                    
                        842
                    
                                    
                        843
                    
                                    
                        844
                    
                                    
                        845
                    
                                    
                        846
                    
                                    
                        847
                    
                                    
                        848
                    
                                    
                        849
                    
                                    
                        850
                    
                                    
                        851
                    
                                    
                        852
                    
                                    
                        853
                    
                                    
                        854
                    
                                    
                        855
                    
                                    
                        856
                    
                                    
                        857
                    
                                    
                        858
                    
                                    
                        859
                    
                                    
                        860
                    
                                    
                        861
                    
                                    
                        862
                    
                                    
                        863
                    
                                    
                        864
                    
                                    
                        865
                    
                                    
                        866
                    
                                    
                        867
                    
                                    
                        868
                    
                                    
                        869
                    
                                    
                        870
                    
                                    
                        871
                    
                                    
                        872
                    
                                    
                        873
                    
                                    
                        874
                    
                                    
                        875
                    
                                    
                        876
                    
                                    
                        877
                    
                                    
                        878
                    
                                    
                        879
                    
                                    
                        880
                    
                                    
                        881
                    
                                    
                        882
                    
                                    
                        883
                    
                                    
                        884
                    
                                    
                        885
                    
                                    
                        886
                    
                                    
                        887
                    
                                    
                        888
                    
                                    
                        889
                    
                                    
                        890
                    
                                    
                        891
                    
                                    
                        892
                    
                                    
                        893
                    
                                    
                        894
                    
                                    
                        895
                    
                                    
                        896
                    
                                    
                        897
                    
                                    
                        898
                    
                                    
                        899
                    
                                    
                        900
                    
                                    
                        901
                    
                                    
                        902
                    
                                    
                        903
                    
                                    
                        904
                    
                                    
                        905
                    
                                    
                        906
                    
                                    
                        907
                    
                                    
                        908
                    
                                    
                        909
                    
                                    
                        910
                    
                                    
                        911
                    
                                    
                        912
                    
                                    
                        913
                    
                                    
                        914
                    
                                    
                        915
                    
                                    
                        916
                    
                                    
                        917
                    
                                    
                        918
                    
                                    
                        919
                    
                                    
                        920
                    
                                    
                        921
                    
                                    
                        922
                    
                                    
                        923
                    
                                    
                        924
                    
                                    
                        925
                    
                                    
                        926
                    
                                    
                        927
                    
                                    
                        928
                    
                                    
                        929
                    
                                    
                        930
                    
                                    
                        931
                    
                                    
                        932
                    
                                    
                        933
                    
                                    
                        934
                    
                                    
                        935
                    
                                    
                        936
                    
                                    
                        937
                    
                                    
                        938
                    
                                    
                        939
                    
                                    
                        940
                    
                                    
                        941
                    
                                    
                        942
                    
                                    
                        943
                    
                                    
                        944
                    
                                    
                        945
                    
                                    
                        946
                    
                                    
                        947
                    
                                    
                        948
                    
                                    
                        949
                    
                                    
                        950
                    
                                    
                        951
                    
                                    
                        952
                    
                                    
                        953
                    
                                    
                        954
                    
                                    
                        955
                    
                                    
                        956
                    
                                    
                        957
                    
                                    
                        958
                    
                                    
                        959
                    
                                    
                        960
                    
                                    
                        961
                    
                                    
                        962
                    
                                    
                        963
                    
                                    
                        964
                    
                                    
                        965
                    
                                    
                        966
                    
                                    
                        967
                    
                                    
                        968
                    
                                    
                        969
                    
                                    
                        970
                    
                                    
                        971
                    
                                    
                        972
                    
                                    
                        973
                    
                                    
                        974
                    
                                    
                        975
                    
                                    
                        976
                    
                                    
                        977
                    
                                    
                        978
                    
                                    
                        979
                    
                                    
                        980
                    
                                    
                        981
                    
                                    
                        982
                    
                                    
                        983
                    
                                    
                        984
                    
                                    
                        985
                    
                                    
                        986
                    
                                    
                        987
                    
                                    
                        988
                    
                                    
                        989
                    
                                    
                        990
                    
                                    
                        991
                    
                                    
                        992
                    
                                    
                        993
                    
                                    
                        994
                    
                                    
                        995
                    
                                    
                        996
                    
                                    
                        997
                    
                                    
                        998
                    
                                    
                        999
                    
                                    
                        1000
                    
                                    
                        1001
                    
                                    
                        1002
                    
                                    
                        1003
                    
                                    
                        1004
                    
                                    
                        1005
                    
                                    
                        1006
                    
                                    
                        1007
                    
                                    
                        1008
                    
                                    
                        1009
                    
                                    
                        1010
                    
                                    
                        1011
                    
                                    
                        1012
                    
                                    
                        1013
                    
                                    
                        1014
                    
                                    
                        1015
                    
                                    
                        1016
                    
                                    
                        1017
                    
                                    
                        1018
                    
                                    
                        1019
                    
                                    
                        1020
                    
                                    
                        1021
                    
                                    
                        1022
                    
                                    
                        1023
                    
                                    
                        1024
                    
                                    
                        1025
                    
                                    
                        1026
                    
                                    
                        1027
                    
                                    
                        1028
                    
                                    
                        1029
                    
                                    
                        1030
                    
                                    
                        1031
                    
                                    
                        1032
                    
                                    
                        1033
                    
                                    
                        1034
                    
                                    
                        1035
                    
                                    
                        1036
                    
                                    
                        1037
                    
                                    
                        1038
                    
                                    
                        1039
                    
                                    
                        1040
                    
                                    
                        1041
                    
                                    
                        1042
                    
                                    
                        1043
                    
                                    
                        1044
                    
                                    
                        1045
                    
                                    
                        1046
                    
                                    
                        1047
                    
                                    
                        1048
                    
                                    
                        1049
                    
                                    
                        1050
                    
                                    
                        1051
                    
                                    
                        1052
                    
                                    
                        1053
                    
                                    
                        1054
                    
                                    
                        1055
                    
                                    
                        1056
                    
                                    
                        1057
                    
                                    
                        1058
                    
                                    
                        1059
                    
                                    
                        1060
                    
                                    
                        1061
                    
                                    
                        1062
                    
                                    
                        1063
                    
                                    
                        1064
                    
                                    
                        1065
                    
                                    
                        1066
                    
                                    
                        1067
                    
                                    
                        1068
                    
                                    
                        1069
                    
                                    
                        1070
                    
                                    
                        1071
                    
                                    
                        1072
                    
                                    
                        1073
                    
                                    
                        1074
                    
                                    
                        1075
                    
                                    
                        1076
                    
                                    
                        1077
                    
                                    
                        1078
                    
                                    
                        1079
                    
                                    
                        1080
                    
                                    
                        1081
                    
                                    
                        1082
                    
                                    
                        1083
                    
                                    
                        1084
                    
                                    
                        1085
                    
                                    
                        1086
                    
                                    
                        1087
                    
                                    
                        1088
                    
                                    
                        1089
                    
                                    
                        1090
                    
                                    
                        1091
                    
                                    
                        1092
                    
                                    
                        1093
                    
                                    
                        1094
                    
                                    
                        1095
                    
                                    
                        1096
                    
                                    
                        1097
                    
                                    
                        1098
                    
                                    
                        1099
                    
                                    
                        1100
                    
                                    
                        1101
                    
                                    
                        1102
                    
                                    
                        1103
                    
                                    
                        1104
                    
                                    
                        1105
                    
                                    
                        1106
                    
                                    
                        1107
                    
                                    
                        1108
                    
                                    
                        1109
                    
                                    
                        1110
                    
                                    
                        1111
                    
                                    
                        1112
                    
                                    
                        1113
                    
                                    
                        1114
                    
                                    
                        1115
                    
                                    
                        1116
                    
                                    
                        1117
                    
                                    
                        1118
                    
                                    
                        1119
                    
                                    
                        1120
                    
                                    
                        1121
                    
                                    
                        1122
                    
                                    
                        1123
                    
                                    
                        1124
                    
                                    
                        1125
                    
                                    
                        1126
                    
                                    
                        1127
                    
                                    
                        1128
                    
                                    
                        1129
                    
                                    
                        1130
                    
                                    
                        1131
                    
                                    
                        1132
                    
                                    
                        1133
                    
                                    
                        1134
                    
                                    
                        1135
                    
                                    
                        1136
                    
                                    
                        1137
                    
                                    
                        1138
                    
                                    
                        1139
                    
                                    
                        1140
                    
                                    
                        1141
                    
                                    
                        1142
                    
                                    
                        1143
                    
                                    
                        1144
                    
                                    
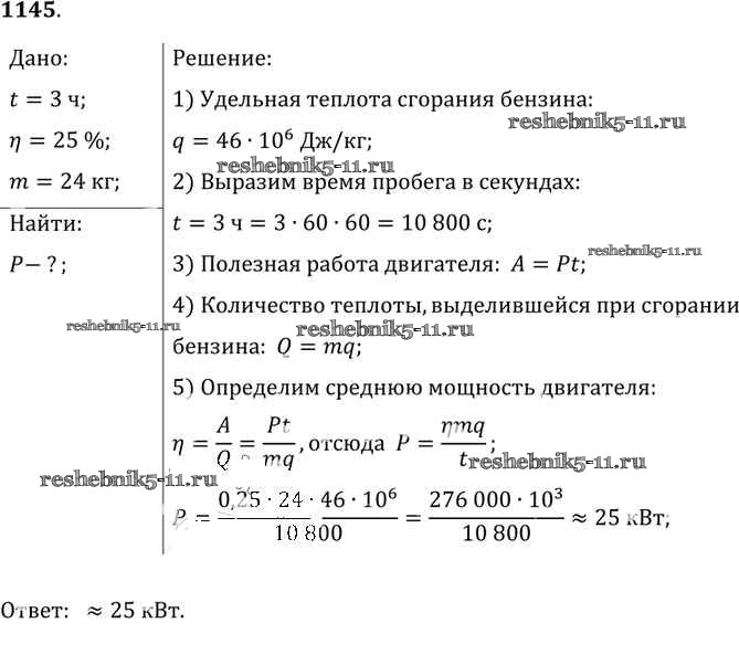
                        1145
                    
                                    
                        1146
                    
                                    
                        1147
                    
                                    
                        1148
                    
                                    
                        1149
                    
                                    
                        1150
                    
                                    
                        1151
                    
                                    
                        1152
                    
                                    
                        1153
                    
                                    
                        1154
                    
                                    
                        1155
                    
                                    
                        1156
                    
                                    
                        1157
                    
                                    
                        1158
                    
                                    
                        1159
                    
                                    
                        1160
                    
                                    
                        1161
                    
                                    
                        1162
                    
                                    
                        1163
                    
                                    
                        1164
                    
                                    
                        1165
                    
                                    
                        1166
                    
                                    
                        1167
                    
                                    
                        1168
                    
                                    
                        1169
                    
                                    
                        1170
                    
                                    
                        1171
                    
                                    
                        1172
                    
                                    
                        1173
                    
                                    
                        1174
                    
                                    
                        1175
                    
                                    
                        1176
                    
                                    
                        1177
                    
                                    
                        1178
                    
                                    
                        1179
                    
                                    
                        1180
                    
                                    
                        1181
                    
                                    
                        1182
                    
                                    
                        1183
                    
                                    
                        1184
                    
                                    
                        1185
                    
                                    
                        1186
                    
                                    
                        1187
                    
                                    
                        1188
                    
                                    
                        1189
                    
                                    
                        1190
                    
                                    
                        1191
                    
                                    
                        1192
                    
                                    
                        1193
                    
                                    
                        1194
                    
                                    
                        1195
                    
                                    
                        1196
                    
                                    
                        1197
                    
                                    
                        1198
                    
                                    
                        1199
                    
                                    
                        1200
                    
                                    
                        1201
                    
                                    
                        1202
                    
                                    
                        1203
                    
                                    
                        1204
                    
                                    
                        1205
                    
                                    
                        1206
                    
                                    
                        1207
                    
                                    
                        1208
                    
                                    
                        1209
                    
                                    
                        1210
                    
                                    
                        1211
                    
                                    
                        1212
                    
                                    
                        1213
                    
                                    
                        1214
                    
                                    
                        1215
                    
                                    
                        1216
                    
                                    
                        1217
                    
                                    
                        1218
                    
                                    
                        1219
                    
                                    
                        1220
                    
                                    
                        1221
                    
                                    
                        1222
                    
                                    
                        1223
                    
                                    
                        1224
                    
                                    
                        1225
                    
                                    
                        1226
                    
                                    
                        1227
                    
                                    
                        1228
                    
                                    
                        1229
                    
                                    
                        1230
                    
                                    
                        1231
                    
                                    
                        1232
                    
                                    
                        1233
                    
                                    
                        1234
                    
                                    
                        1235
                    
                                    
                        1236
                    
                                    
                        1237
                    
                                    
                        1238
                    
                                    
                        1239
                    
                                    
                        1240
                    
                                    
                        1241
                    
                                    
                        1242
                    
                                    
                        1243
                    
                                    
                        1244
                    
                                    
                        1245
                    
                                    
                        1246
                    
                                    
                        1247
                    
                                    
                        1248
                    
                                    
                        1249
                    
                                    
                        1250
                    
                                    
                        1251
                    
                                    
                        1252
                    
                                    
                        1253
                    
                                    
                        1254
                    
                                    
                        1255
                    
                                    
                        1256
                    
                                    
                        1257
                    
                                    
                        1258
                    
                                    
                        1259
                    
                                    
                        1260
                    
                                    
                        1261
                    
                                    
                        1262
                    
                                    
                        1263
                    
                                    
                        1264
                    
                                    
                        1265
                    
                                    
                        1266
                    
                                    
                        1267
                    
                                    
                        1268
                    
                                    
                        1269
                    
                                    
                        1270
                    
                                    
                        1271
                    
                                    
                        1272
                    
                                    
                        1273
                    
                                    
                        1274
                    
                                    
                        1275
                    
                                    
                        1276
                    
                                    
                        1277
                    
                                    
                        1278
                    
                                    
                        1279
                    
                                    
                        1280
                    
                                    
                        1281
                    
                                    
                        1282
                    
                                    
                        1283
                    
                                    
                        1284
                    
                                    
                        1285
                    
                                    
                        1286
                    
                                    
                        1287
                    
                                    
                        1288
                    
                                    
                        1289
                    
                                    
                        1290
                    
                                    
                        1291
                    
                                    
                        1292
                    
                                    
                        1293
                    
                                    
                        1294
                    
                                    
                        1295
                    
                                    
                        1296
                    
                                    
                        1297
                    
                                    
                        1298
                    
                                    
                        1299
                    
                                    
                        1300
                    
                                    
                        1301
                    
                                    
                        1302
                    
                                    
                        1303
                    
                                    
                        1304
                    
                                    
                        1305
                    
                                    
                        1306
                    
                                    
                        1307
                    
                                    
                        1308
                    
                                    
                        1309
                    
                                    
                        1310
                    
                                    
                        1311
                    
                                    
                        1312
                    
                                    
                        1313
                    
                                    
                        1314
                    
                                    
                        1315
                    
                                    
                        1316
                    
                                    
                        1317
                    
                                    
                        1318
                    
                                    
                        1319
                    
                                    
                        1320
                    
                                    
                        1321
                    
                                    
                        1322
                    
                                    
                        1323
                    
                                    
                        1324
                    
                                    
                        1325
                    
                                    
                        1326
                    
                                    
                        1327
                    
                                    
                        1328
                    
                                    
                        1329
                    
                                    
                        1330
                    
                                    
                        1331
                    
                                    
                        1332
                    
                                    
                        1333
                    
                                    
                        1334
                    
                                    
                        1335
                    
                                    
                        1336
                    
                                    
                        1337
                    
                                    
                        1338
                    
                                    
                        1339
                    
                                    
                        1340
                    
                                    
                        1341
                    
                                    
                        1342
                    
                                    
                        1343
                    
                                    
                        1344
                    
                                    
                        1345
                    
                                    
                        1346
                    
                                    
                        1347
                    
                                    
                        1348
                    
                                    
                        1349
                    
                                    
                        1350
                    
                                    
                        1351
                    
                                    
                        1352
                    
                                    
                        1353
                    
                                    
                        1354
                    
                                    
                        1355
                    
                                    
                        1356
                    
                                    
                        1357
                    
                                    
                        1358
                    
                                    
                        1359
                    
                                    
                        1360
                    
                                    
                        1361
                    
                                    
                        1362
                    
                                    
                        1363
                    
                                    
                        1364
                    
                                    
                        1365
                    
                                    
                        1366
                    
                                    
                        1367
                    
                                    
                        1368
                    
                                    
                        1369
                    
                                    
                        1370
                    
                                    
                        1371
                    
                                    
                        1372
                    
                                    
                        1373
                    
                                    
                        1374
                    
                                    
                        1375
                    
                                    
                        1376
                    
                                    
                        1377
                    
                                    
                        1378
                    
                                    
                        1379
                    
                                    
                        1380
                    
                                    
                        1381
                    
                                    
                        1382
                    
                                    
                        1383
                    
                                    
                        1384
                    
                                    
                        1385
                    
                                    
                        1386
                    
                                    
                        1387
                    
                                    
                        1388
                    
                                    
                        1389
                    
                                    
                        1390
                    
                                    
                        1391
                    
                                    
                        1392
                    
                                    
                        1393
                    
                                    
                        1394
                    
                                    
                        1395
                    
                                    
                        1396
                    
                                    
                        1397
                    
                                    
                        1398
                    
                                    
                        1399
                    
                                    
                        1400
                    
                                    
                        1401
                    
                                    
                        1402
                    
                                    
                        1403
                    
                                    
                        1404
                    
                                    
                        1405
                    
                                    
                        1406
                    
                                    
                        1407
                    
                                    
                        1408
                    
                                    
                        1409
                    
                                    
                        1410
                    
                                    
                        1411
                    
                                    
                        1412
                    
                                    
                        1413
                    
                                    
                        1414
                    
                                    
                        1415
                    
                                    
                        1416
                    
                                    
                        1417
                    
                                    
                        1418
                    
                                    
                        1419
                    
                                    
                        1420
                    
                                    
                        1421
                    
                                    
                        1422
                    
                                    
                        1423
                    
                                    
                        1424
                    
                                    
                        1425
                    
                                    
                        1426
                    
                                    
                        1427
                    
                                    
                        1428
                    
                                    
                        1429
                    
                                    
                        1430
                    
                                    
                        1431
                    
                                    
                        1432
                    
                                    
                        1433
                    
                                    
                        1434
                    
                                    
                        1435
                    
                                    
                        1436
                    
                                    
                        1437
                    
                                    
                        1438
                    
                                    
                        1439
                    
                                    
                        1440
                    
                                    
                        1441
                    
                                    
                        1442
                    
                                    
                        1443
                    
                                    
                        1444
                    
                                    
                        1445
                    
                                    
                        1446
                    
                                    
                        1447
                    
                                    
                        1448
                    
                                    
                        1449
                    
                                    
                        1450
                    
                                    
                        1451
                    
                                    
                        1452
                    
                                    
                        1453
                    
                                    
                        1454
                    
                                    
                        1455
                    
                                    
                        1456
                    
                                    
                        1457
                    
                                    
                        1458
                    
                                    
                        1459
                    
                                    
                        1460
                    
                                    
                        1461
                    
                                    
                        1462
                    
                                    
                        1463
                    
                                    
                        1464
                    
                                    
                        1465
                    
                                    
                        1466
                    
                                    
                        1467
                    
                                    
                        1468
                    
                                    
                        1469
                    
                                    
                        1470
                    
                                    
                        1471
                    
                                    
                        1472
                    
                                    
                        1473
                    
                                    
                        1474
                    
                                    
                        1475
                    
                                    
                        1476
                    
                                    
                        1477
                    
                                    
                        1478
                    
                                    
                        1479
                    
                                    
                        1480
                    
                                    
                        1481
                    
                                    
                        1482
                    
                                    
                        1483
                    
                                    
                        1484
                    
                                    
                        1485
                    
                                    
                        1486
                    
                                    
                        1487
                    
                                    
                        1488
                    
                                    
                        1489
                    
                                    
                        1490
                    
                                    
                        1491
                    
                                    
                        1492
                    
                                    
                        1493
                    
                                    
                        1494
                    
                                    
                        1495
                    
                                    
                        1496
                    
                                    
                        1497
                    
                                    
                        1498
                    
                                    
                        1499
                    
                                    
                        1500
                    
                                    
                        1501
                    
                                    
                        1502
                    
                                    
                        1503
                    
                                    
                        1504
                    
                                    
                        1505
                    
                                    
                        1506
                    
                                    
                        1507
                    
                                    
                        1508
                    
                                    
                        1509
                    
                                    
                        1510
                    
                                    
                        1511
                    
                                    
                        1512
                    
                                    
                        1513
                    
                                    
                        1514
                    
                                    
                        1515
                    
                                    
                        1516
                    
                                    
                        1517
                    
                                    
                        1518
                    
                                    
                        1519
                    
                                    
                        1520
                    
                                    
                        1521
                    
                                    
                        1522
                    
                                    
                        1523
                    
                                    
                        1524
                    
                                    
                        1525
                    
                                    
                        1526
                    
                                    
                        1527
                    
                                    
                        1528
                    
                                    
                        1529
                    
                                    
                        1530
                    
                                    
                        1531
                    
                                    
                        1532
                    
                                    
                        1533
                    
                                    
                        1534
                    
                                    
                        1535
                    
                                    
                        1536
                    
                                    
                        1537
                    
                                    
                        1538
                    
                                    
                        1539
                    
                                    
                        1540
                    
                                    
                        1541
                    
                                    
                        1542
                    
                                    
                        1543
                    
                                    
                        1544
                    
                                    
                        1545
                    
                                    
                        1546
                    
                                    
                        1547
                    
                                    
                        1548
                    
                                    
                        1549
                    
                                    
                        1550
                    
                                    
                        1551
                    
                                    
                        1552
                    
                                    
                        1553
                    
                                    
                        1554
                    
                                    
                        1555
                    
                                    
                        1556
                    
                                    
                        1557
                    
                                    
                        1558
                    
                                    
                        1559
                    
                                    
                        1560
                    
                                    
                        1561
                    
                                    
                        1562
                    
                                    
                        1563
                    
                                    
                        1564
                    
                                    
                        1565
                    
                                    
                        1566
                    
                                    
                        1567
                    
                                    
                        1568
                    
                                    
                        1569
                    
                                    
                        1570
                    
                                    
                        1571
                    
                                    
                        1572
                    
                                    
                        1573
                    
                                    
                        1574
                    
                                    
                        1575
                    
                                    
                        1576
                    
                                    
                        1577
                    
                                    
                        1578
                    
                                    
                        1579
                    
                                    
                        1580
                    
                                    
                        1581
                    
                                    
                        1582
                    
                                    
                        1583
                    
                                    
                        1584
                    
                                    
                        1585
                    
                                    
                        1586
                    
                                    
                        1587
                    
                                    
                        1588
                    
                                    
                        1589
                    
                                    
                        1590
                    
                                    
                        1591
                    
                                    
                        1592
                    
                                    
                        1593
                    
                                    
                        1594
                    
                                    
                        1595
                    
                                    
                        1596
                    
                                    
                        1597
                    
                                    
                        1598
                    
                                    
                        1599
                    
                                    
                        1600
                    
                                    
                        1601
                    
                                    
                        1602
                    
                                    
                        1603
                    
                                    
                        1604
                    
                                    
                        1605
                    
                                    
                        1606
                    
                                    
                        1607
                    
                                    
                        1608
                    
                                    
                        1609
                    
                                    
                        1610
                    
                                    
                        1611
                    
                                    
                        1612
                    
                                    
                        1613
                    
                                    
                        1614
                    
                                    
                        1615
                    
                                    
                        1616
                    
                                    
                        1617
                    
                                    
                        1618
                    
                                    
                        1619
                    
                                    
                        1620
                    
                                    
                        1621
                    
                                    
                        1622
                    
                                    
                        1623
                    
                                    
                        1624
                    
                                    
                        1625
                    
                                    
                        1626
                    
                                    
                        1627
                    
                                    
                        1628
                    
                                    
                        1629
                    
                                    
                        1630
                    
                                    
                        1631
                    
                                    
                        1632
                    
                                    
                        1633
                    
                                    
                        1634
                    
                                    
                        1635
                    
                                    
                        1636
                    
                                    
                        1637
                    
                                    
                        1638
                    
                                    
                        1639
                    
                                    
                        1640
                    
                                    
                        1641
                    
                                    
                        1642
                    
                                    
                        1643
                    
                                    
                        1644
                    
                                    
                        1645
                    
                                    
                        1646
                    
                                    
                        1647
                    
                                    
                        1648
                    
                                    
                        1649
                    
                                    
                        1650
                    
                                    
                        1651
                    
                                    
                        1652
                    
                                    
                        1653
                    
                                    
                        1654
                    
                                    
                        1655
                    
                                    
                        1656
                    
                                    
                        1657
                    
                                    
                        1658
                    
                                    
                        1659
                    
                                    
                        1660
                    
                                    
                        1661
                    
                                    
                        1662
                    
                                    
                        1663
                    
                                    
                        1664
                    
                                    
                        1665
                    
                                    
                        1666
                    
                                    
                        1667
                    
                                    
                        1668
                    
                                    
                        1669
                    
                                    
                        1670
                    
                                    
                        1671
                    
                                    
                        1672
                    
                                    
                        1673
                    
                                    
                        1674
                    
                                    
                        1675
                    
                                    
                        1676
                    
                                    
                        1677
                    
                                    
                        1678
                    
                                    
                        1679
                    
                                    
                        1680
                    
                                    
                        1681
                    
                                    
                        1682
                    
                                    
                        1683
                    
                                    
                        1684
                    
                                    
                        1685
                    
                                    
                        1686
                    
                                    
                        1687
                    
                                    
                        1688
                    
                                    
                        1689
                    
                                    
                        1690
                    
                                    
                        1691
                    
                                    
                        1692
                    
                                    
                        1693
                    
                                    
                        1694
                    
                                    
                        1695
                    
                                    
                        1696
                    
                                    
                        1697
                    
                                    
                        1698
                    
                                    
                        1699
                    
                                    
                        1700
                    
                                    
                        1701
                    
                                    
                        1702
                    
                                    
                        1703
                    
                                    
                        1704
                    
                            
                    Дополнительные задания
                                    
                        1
                    
                                    
                        2
                    
                                    
                        3
                    
                                    
                        4
                    
                                    
                        5
                    
                                    
                        6
                    
                                    
                        7
                    
                                    
                        8
                    
                                    
                        9
                    
                                    
                        10
                    
                                    
                        11
                    
                                    
                        12
                    
                                    
                        13
                    
                                    
                        14
                    
                                    
                        15
                    
                                    
                        16
                    
                                    
                        17
                    
                                    
                        18
                    
                                    
                        19
                    
                                    
                        20
                    
                                    
                        21
                    
                                    
                        22
                    
                                    
                        23
                    
                                    
                        24
                    
                                    
                        25
                    
                                    
                        26
                    
                                    
                        27
                    
                                    
                        28
                    
                                    
                        29
                    
                                    
                        30
                    
                                    
                        31
                    
                                    
                        32
                    
                                    
                        33
                    
                                    
                        34
                    
                                    
                        36
                    
                                    
                        37
                    
                                    
                        38
                    
                                    
                        39
                    
                                    
                        40
                    
                                    
                        41
                    
                                    
                        42
                    
                                    
                        43
                    
                                    
                        44
                    
                                    
                        45
                    
                                    
                        46
                    
                                    
                        47
                    
                                    
                        48
                    
                                    
                        49
                    
                                    
                        50
                    
                                    
                        51
                    
                                    
                        52
                    
                                    
                        53
                    
                                    
                        54
                    
                                    
                        55
                    
                                    
                        56
                    
                                    
                        57
                    
                                    
                        58
                    
                                    
                        59
                    
                                    
                        60
                    
                                    
                        61
                    
                                    
                        62
                    
                                    
                        63
                    
                                    
                        64
                    
                                    
                        65
                    
                                    
                        66
                    
                                    
                        67
                    
                                    
                        68
                    
                                    
                        69
                    
                                    
                        70
                    
                                    
                        71
                    
                                    
                        72
                    
                                    
                        73
                    
                                    
                        74
                    
                                    
                        75
                    
                                    
                        76
                    
                                    
                        77
                    
                                    
                        78
                    
                                    
                        79
                    
                                    
                        80
                    
                                    
                        81
                    
                                    
                        82
                    
                                    
                        83
                    
                                    
                        84
                    
                                    
                        85
                    
                                    
                        86
                    
                                    
                        87
                    
                                    
                        88
                    
                                    
                        89
                    
                                    
                        90
                    
                                    
                        91
                    
                                    
                        92
                    
                                    
                        93
                    
                                    
                        94
                    
                                    
                        95
                    
                                    
                        96
                    
                                    
                        97
                    
                                    
                        98
                    
                                    
                        99
                    
                                    
                        100
                    
                                    
                        101
                    
                                    
                        102
                    
                                    
                        103
                    
                                    
                        104
                    
                                    
                        106
                    
                                    
                        107
                    
                                    
                        108
                    
                                    
                        109
                    
                                    
                        110
                    
                                    
                        111
                    
                                    
                        112
                    
                                    
                        113
                    
                                    
                        114
                    
                                    
                        115
                    
                                    
                        116
                    
                                    
                        117
                    
                                    
                        118
                    
                                    
                        119
                    
                                    
                        120
                    
                                    
                        121
                    
                                    
                        122
                    
                                    
                        123
                    
                                    
                        124
                    
                                    
                        125
                    
                                    
                        126
                    
                                    
                        127
                    
                                    
                        128
                    
                                    
                        129
                    
                                    
                        130
                    
                                    
                        131
                    
                                    
                        132
                    
                                    
                        133
                    
                                    
                        134
                    
                                    
                        135
                    
                                    
                        136
                    
                                    
                        137
                    
                                    
                        138
                    
                                    
                        139
                    
                                    
                        140
                    
                                    
                        141
                    
                                    
                        142
                    
                                    
                        143
                    
                                    
                        144
                    
                                    
                        145
                    
                                    
                        146
                    
                                    
                        147
                    
                            
                    Готовая домашняя работа с ответами по Физике за 7, 8, 9 класс Лукашик, Иванова Сборник задач Просвещение 2011 ФГОС - Задания 1145